How to get URL link on X (Twitter) App
Pra entender a gravidade, você precisa conhecer um fato curioso:

O estudo do Instituto Max Planck usou métodos de inferência causal para comparar o uso de palavras ANTES e DEPOIS do lançamento do ChatGPT (nov/2022)
Advogados que usam IA já possuem vantagens competitivas claras, realizando tarefas como elaboração de petições, pesquisa jurídica e comunicação com muito mais agilidade
1. A Falácia dos Objetivos Ambiciosos
É um recurso que permite agrupar conversas, arquivos por tema ou objetivo, e instruções para esse escopo, como se fosse uma "pasta" para cada assunto ou tarefa
https://twitter.com/OpenAI/status/1886219085236850889Ainda não estou com acesso... logo que tiver, atualizarei aqui

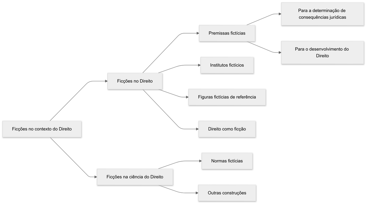
A autora parte da ideia de que “ficção” no direito não é mera ilusão, mas um recurso técnico que altera regras ou pressupostos para alcançar determinados efeitos.

Se, como jogadores inábeis, não desejamos sofrer xeque-mate logo no início da partida, temos de nos dar ao trabalho de conhecer as regras do jogo, e refletir cuidadosamente antes de avançar uma peça
John Langshaw Austin (1911–1960) foi professor de John Searle e autor do famoso artigo “How to Do Things with Words”, base para a TEORIA DOS ATOS DE FALA
Em meio às animadas ruas de Edo (atual Tóquio), surgiu uma disputa entre um comerciante rico e um artesão humilde sobre uma BOLSA de MOEDAS desaparecida
Note que, nesse caso, não podemos falar de FAKE NEWS, que seria a violação do ato de fala Assertivo. Mas, mesmo assim, não deixa de ser uma tentativa de manipulação do ouvinte por um falante insincero

Tudo começa em agosto de 2023.
Certa vez li que estamos levando cerca de 100 anos para entender cada uma das críticas
Da lavra de Prof. Eduardo José Fonseca da Costa, “Princípio não é Norma” foi publicado neste ano.
Internamente, a IA Generativa não trabalha com textos, mas com números
A geometria é derivada de imagens de satélite 
Afinal, o que é VERTICALIZAR UM EDITAL?
Wikipedia: "Stephen Toulmin (1922-2009) foi um filósofo britânico conhecido principalmente por suas contribuições aos estudos da argumentação...
Esta situação mudou em 3 de outubro de 2017, com a publicação da PORTARIA DE CONSOLIDAÇÃO Nº 2, que reúne as normas sobre as POLÍTICA NACIONAIS de saúde do SUS.
1855 [Execução]