How to get URL link on X (Twitter) App
A thesis of «Fascism», as is understood by Niccolò Giani, the fascist philosopher, is as follows:
THE FIRST PRINCIPLE (Primum Principium)

In our quest to restore The Laws in the Catholic Church, we stumble upon an art, and nay, not any art, but a liberal art that served as a pillar of Christendom, and the noble pagan civilizations which preceded her.
What is so often forgotten about discourse about the Nazi's rise to power, is that the Nazis themselves inherited a self-reproducing class of prestigious civil servants hailing from families with long-standing traditions of civil service. Its members were educated and efficient.

A simple recourse to the first operation of the mind will suffice: apprehension (essence of terms).
The thread is structured as follows:
Talks of forming a new constitution was active in think tanks since the early years of the new regime.
This will be divided into three relevant categories:
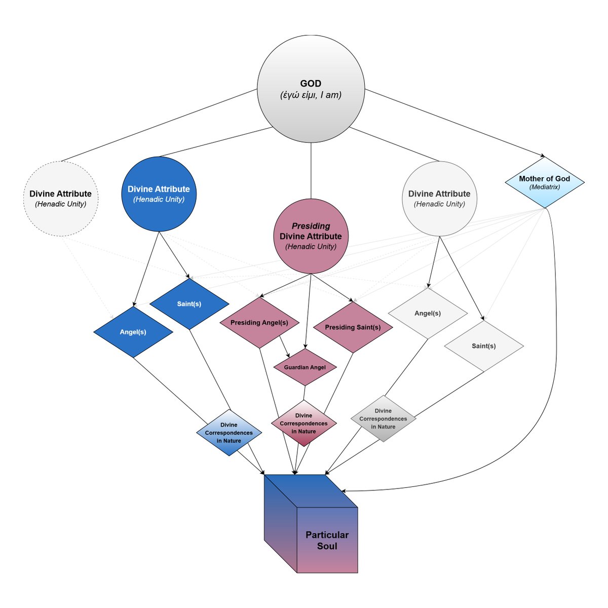
The seven grades of excellence are: natural, habituated, civic, purificatory, contemplative, exemplary, and hieratic.
It is easy to assume that these mathematical propositions were thought of in purely mathematical terms; as practical solutions to certain problems.
The Filioque controversy is a linguistic difference, a patristic difference, a logical difference, and an ecclesiological issue. I thus aim to only discuss the following: