Uddalak Profile picture
Forbes 1 under 1.5B | Mercenary @1deltaDAO | Contributor @actualonexyz | Prev. @HashedEm x @W2_Community
May 27, 2025 18 tweets 5 min read
Welcome to Stablecoin 3.0.

- Programmable cashflow infrastructure for DeFi
- $188.5B in avg. supply
- $33.4T in annual transfer volume

That’s more than 2.5x Visa’s $13.2T and 3.4x Mastercard’s $9.7T. Yet <5% of stablecoins are yield-bearing.

Grab a coffee. This is a super long thread 🧵👇Image Institutions are watching yield-bearing stablecoins. Closely.

Two main drivers:

➙ Inflation protection (passive cash loses purchasing power)
➙ Predictable, measurable yield (essential for sophisticated capital)

TradFi runs 7–10x leverage on safe collateral. Yield-bearing stablecoins extend that same capital efficiency into DeFi.

<5% of total supply (~$11.4B) is yield-bearing.

80%+ of that is concentrated in just two protocols: USDe by @ethena_labs ($5.1B) and USDS by @SkyEcosystem ($3.5B).

We’re early.Image
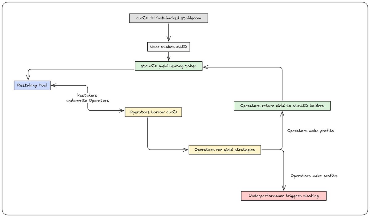
May 24, 2025 8 tweets 2 min read
Was just going through @capmoney_'s docs.

This is probably the first time I’ve seen something that looks like an AVS stablecoin.

Suddenly, my math brain is interested. A thread of my observations. 🧵👇 Image Why are they building this? I think it's because:

- USDC and fiat-backed stables have zero native yield and off-chain custody risk

- sDAI and USDS depend entirely on T-Bill rates

- Ethena is effectively delta-neutral (?)

- crvUSD is collateral-efficient but yield-absent

Most stablecoins either depend on TradFi or internal incentives.
Apr 19, 2025 8 tweets 3 min read
@p2pdotme lets you spend crypto like it’s UPI, and yes, that's illegal. Let me explain.

You scan a QR, approve on MetaMask or Rabby, and the merchant gets INR.

But no one talks about how the INR gets there (hint: offshore transactions and hawala).

Let’s break it down. 🧵👇 Here’s how it works, step by step:

→ The protocol checks your reputation via ZK proofs.

- You scan any UPI QR code at a shop.
- The app prompts a USDC payment on Base.
- You approve it using MetaMask, Rabby, or similar.

- Your USDC goes to a smart contract on Base.
- The contract verifies and escrows the funds.
- That onchain event fires an offchain API trigger.

→ The API alerts an Indian bank account.
→ That account sends INR to the merchant via UPI.
→ Smart contract releases USDC to a liquidity provider.

Loop closed.Image
Nov 5, 2024 12 tweets 6 min read
The real winner of the U.S. election is not Trump or Kamala. - It’s @Polymarket.

In 2024, $5.1 billion in political bets were placed on the platform — GDP-level cash, equal to the Maldives' economy.

This thread is stacked with numbers, insights, and the story of how Polymarket stole the spotlight. 🧵👇Image So, what is Polymarket? If you haven’t heard of it, you’re about to.

It’s the biggest prediction platform built on Ethereum L2 @0xPolygon, backed by some of the sharpest minds in tech like Vitalik Buterin, Peter Thiel, and Balaji Srinivasan.Image