How to get URL link on X (Twitter) App

Tłumaczenie jak dokonano progresu jest bardzo trudne. Przykładowo, RAS uchodził za „undruggable/nieuleczalny farmakologicznie”. Między innymi dlatego, że chociaż jest onkogenem, to w wyniku mutacji traci właściwie pewną aktywność. Paradoksalnie, ta utrata prowadzi do aktywacji szlaków, które stymulują przetrwanie czy namnażanie komórek nowotworowych. Już ten paradoks pokazuje, dlaczego projektowanie takiej terapii jest trudne. To nie zespół Barbacida rozwiązał ten problem.
Wirus polio został wyizolowany, a jego genom zsekwencjonowany. Wyizolowany głównie z próbek od chorych.

Wczesna diagnostyka.
https://x.com/SteinwayAndSons/status/969329684491194368Pitagoras próbował wyjaśnić chyba zbyt filozoficznie, dlaczego jest 12 klawiszy w oktawie.
https://x.com/AgnieszkaSzust3/status/1960968025659568323Nomenklatura nowotworów mózgu zmienia się dość szybko. Są powody. Nie ma już glioblastoma multiforme po angielsku. Jest po prostu glioblastoma. Uznano, że nie ma powodu, żeby pisać/mówić multiforme bo nie ma innych glioblastoma teraz.
https://x.com/AwDitrich/status/1948004079243755874Ta manipulacja Pana Witczaka jest głupia, ale warto się nad nią pochylić dla ogólnych zasad. Twierdzi on, że wg 👇 badania powikłania po szczepieniu są częstsze, niż hospitalizacje z powodu COVID-19. Podkreślę w tym samym badaniu.
Ana Stelline nie może opuszczać specjalnego izolatorium i laboratorium projektowania wspomnień dla replikantów.
Cała rozmowa to absurd. „50% publikacji jest sfałszowana”. Tylko nie te 0.001%, które pasuję Panu Witczakowi. Nadal te 50% niesfałszowanych, które mu nie pasują to ciut więcej niż 0.001% które mu pasują😏. „99% lekarzy kłamie skorumpowana”, ale nie grupka, która mu pasuje.
Darwin jak na współczesne nam pojmowanie spraw przesadził. Sugerował, że są lepsze i gorsze grupy etniczne. Czyli ludzie bardziej i mniej zaawansowani ewolucyjnie. Oczywiście Brytyjczycy „mieli być najlepsi”. To nie mogło się wszystkim podobać.
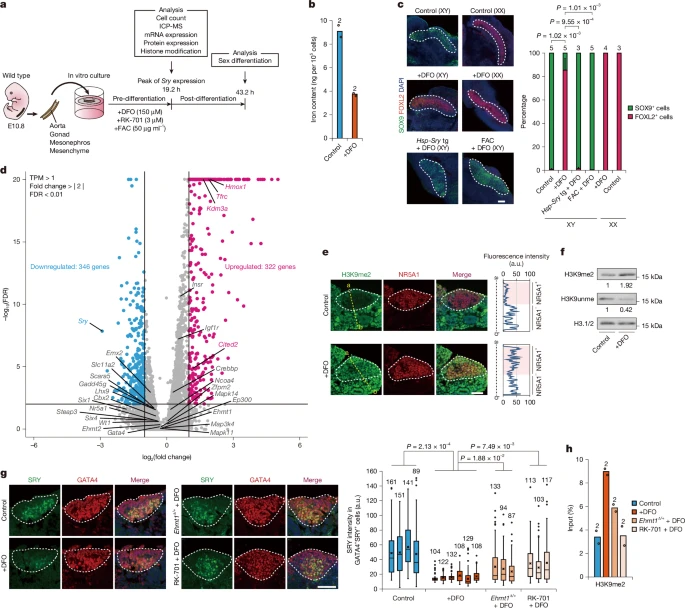
Myszy miały "XY". Jednak, żeby doszło do aktywacji genu SRY, położonego na Y i inicjującego rozwój zarodkowy męski, potrzebny jest enzym (demetylaza histonowa), którego działanie zależy do żelaza.

Nie brakuje świetnych terapii, ale nie są one dla każdego pacjenta. Np. imatinib pomaga na dobrą sprawę tylko pacjentom z przewlekłą białaczką szpikową. haematologica.org/article/view/7…
Ad przekaz na ten tydzień. Czy to wygląda na zabijanie komórki prezentującej np. antygeny białka S produkowanego, po szczepieniu, przez układ odpornościowy? Przykre, że osoba która propaguje te dezinformacje o zabijaniu twierdzi, że jest immunologiem. cellcartoons.net
Japonia. Wystarczy porównać liczby. Są już pierwsze dane nie tylko na temat CIN-3 (zaawansowanych stanów przedrakowych) ale i raków.
„Polio to nie choroba zakaźna” wg p. Witczaka. Talibowie już tak nie kłamią jak p. Witczak. Nawet antyszczepionkowcy twierdzą, że to choroba zakaźna, ale to nie pasuje rozmówcy, bo chce przecież kłamać, że oczyści OUN z metali.
Wcześniej istniała iluzja tego, ludzie są literalnie ulepieni z gliny, która się pokruszy czy rozpłynie. Kiedy szkło stało się czymś fascynującym i unikalnym wyparło glinę w iluzji. Było też czymś z czym mogli się bardziej utożsamiać nobliwi.
Nie ma jednej definicji zakażenia. Tu przykładowa. "Patogen musi się namnażać w organizmie i prowadzić chociażby lokalnie do mikrouszkodzeń." Ale są zakażenia przetrwałe, latentne. Zakażenie w ukł. pokarmowym vs. układzie nerwowym tym samym patogenem.

John Dee to jedna z najbardziej tajemniczych osób na dworze królowej Elżbiety I. Swoje listy do królowej Dee podpisywał jako „007”. Niektórzy uważają, że Fleming inspirował się jego postacią tworząc Bonda. iiif.io/api/cookbook/r…
W 1974 roku w Stanach Zjednoczonych zamordowano autostopowiczkę. Sprawcę zatrzymano po 50 latach dzięki rodowodowym badaniom DNA.
Na poniższych infografikach widać jak zmienia się nabłonek szyjki macicy i jego komórki jeśli przez 2-3 dekady proces postępuje. Wystarczy zablokować a nawet utrudnić 1 etap (zakażenie HPV), żeby zapobiec większości tych nowotworów. 