tldraw Profile picture
infinite canvas | https://t.co/oXL4NAc6P8 | https://t.co/dO6WPp6YOI | https://t.co/beo7WsKiVe | /tiː ɛl drɔː/
Dec 19, 2025 16 tweets 4 min read
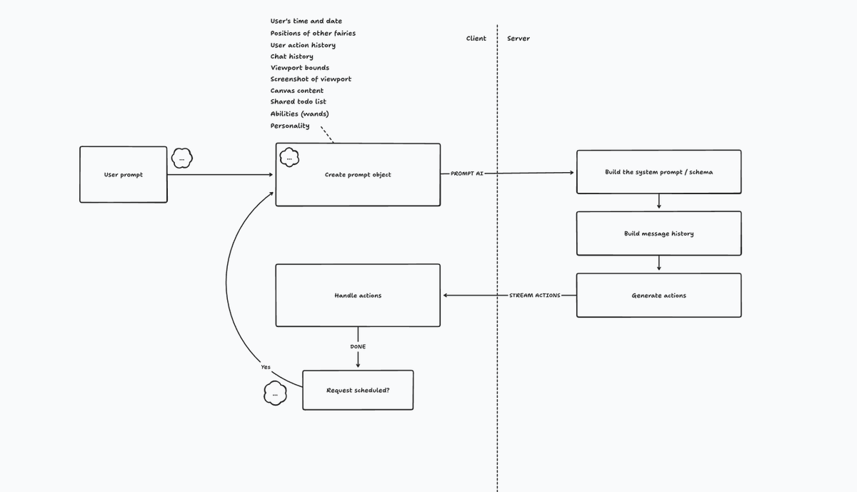
Getting multiple AI agents to work together on an infinite canvas means tackling a huge coordination problem. Here's what we learned while building our fairies feature (december only on tldraw dot com) Agents only receive new context when they're prompted. While they stream back their response, they can't get new context. So unlike humans who actively observe, communicate, and learn while working collaboratively, agents are essentially working blind. No real-time feedback. Image
Dec 18, 2024 14 tweets 4 min read
We just launched tldraw computer try it now for free at and let us know what you thinktldraw.computer
Dec 11, 2024 8 tweets 3 min read
we've been making an ai thing with @GoogleDeepMind join the waitlist at tldraw.computer
Jan 27, 2024 12 tweets 7 min read
hey here's how tldraw dot com works 🧵 Image When you're on the dot com itself, you're editing a local project. It's stored in your web browser. If you refresh the tab it will still be there—but careful, if you clear your browser data then it'll be lost.Image
Dec 10, 2023 8 tweets 2 min read
GPT-4 plays tldraw This is using the assistants API. The assistant has a prompt that teaches a simple DSL for controlling a cursor and using tools. It can use this language to run a series of actions. Image
Nov 16, 2023 5 tweets 2 min read
state charts + wireframes + annotations makereal.tldraw.com
May 26, 2023 9 tweets 3 min read
This week's release just landed. Let's take a look at what's new! Image You can read the whole list here, or read on for the highlights: tldraw.substack.com/p/release-note…

And you can try the new features now at tldraw.com
May 23, 2023 25 tweets 8 min read
We need to talk about cursors. On the web, there are three types of cursor.

1. browser cursor

✅ Uses your own cursor.
❌ Limited to a small set.