How to get URL link on X (Twitter) App
ok im bull posting $MODE to 20c then reassess https://x.com/modenetwork/status/1864302255979020765
[ perspective ]
>in my experiences "conspiracy theorists" have always made for the best traders
[ building conviction ]
[ Bull Run Mental Health ]
>fomo
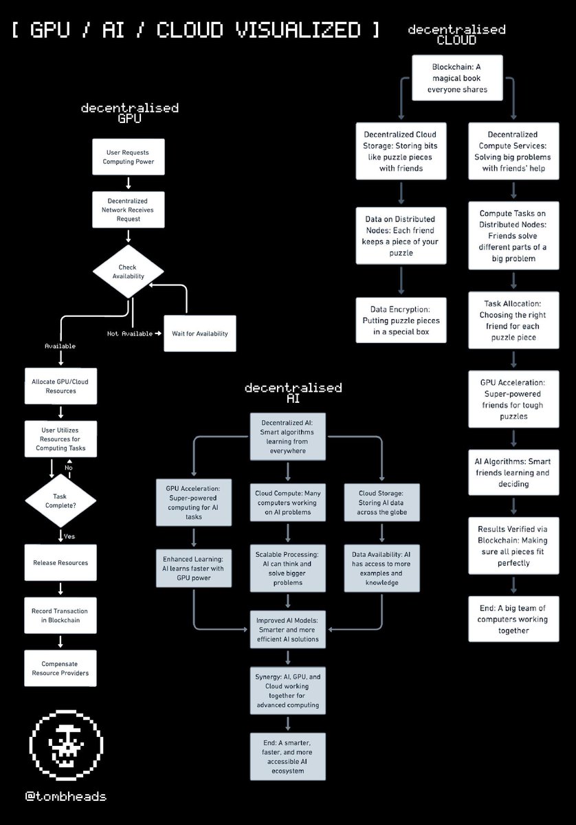
[ Artificial Intelligence + GPUs + Cloud ] - DePIN
https://x.com/tombheads/status/1739436838056833457?s=20



btw you can add this to your bookmarks
[ $SEI ] @SeiNetwork Parallelized EVM
Honourable Mentions
My Second Cycle Bull Cyclehttps://x.com/QuantMeta/status/1757063807825043838?s=20
https://x.com/tombheads/status/1736382042261319854?s=20
https://x.com/tombheads/status/1734836595260600451?s=20

➢ Macro Analysis + Thoughts / Ideas.
[ @DWFLabs ] - Tier 2
*for what its worth, the category i had the most trouble deciding on was real world assets
https://x.com/tombheads/status/1739436838056833457?s=20

</wallet> - [ @Rabby_io ]
+ strategies.
@AvailProject
-------------------------------------


[ fully diluted valuation ] - example: $NEON
>Andromeda is the first decentralised On-chain Operating system