A solubility screen to identify centrosome protein complexes

Our collaboration with @GregoryCRogers1 is online @JCellBiol and I wanted to highlight one aspect that is somewhat buried, but took my lab nearly 2 years to complete

the pExpress-Dual screen

rupress.org/jcb/article/21…
Frustrated by years of failed centrosome protein purifications for biochemical assays and crystallography, we realized that - proteins need their partners to be HAPPY - . So Sarah Speed, a postbac, designed a screen to isolation soluble centrosome protein complexes Image
Each gene was amplified as FL and/or sub-fragments with two different pairs of primers for a total of 106 PCR products + 2 PCR products that complete the plasmid. One MEGA-GIBSON REACTION was conducted to randomly assemble pExpress-Dual plasmids. Image
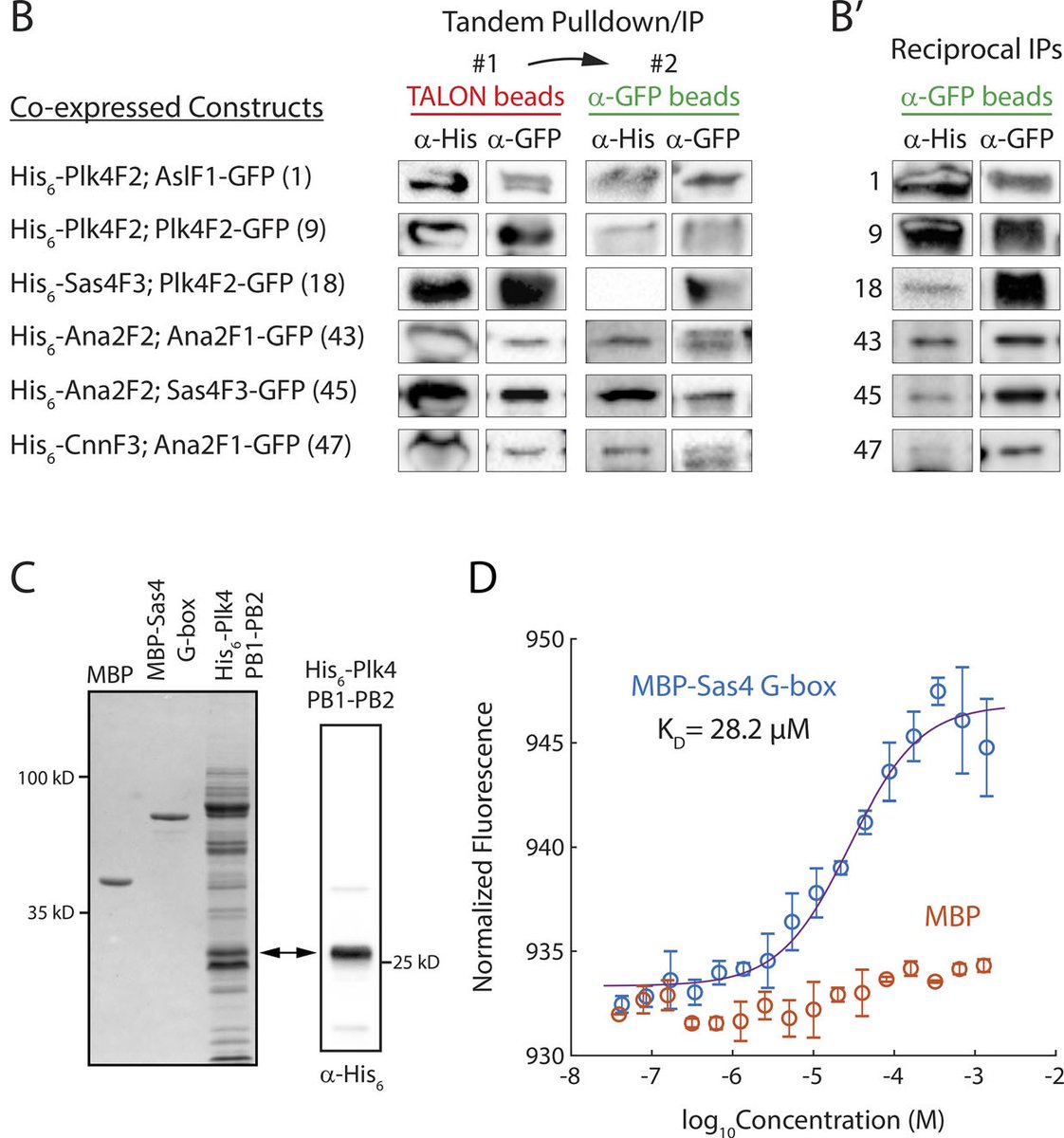
Following transformation, random selection of 1000 colonies, and culture growth in deep 96-well format, we proceeded through a two step screen. The pipeline included tandem IPs for His-(position 1) and GFP-(position 2), removing false positive and duplicates, then scaling up. ImageImage
The result of the screen was the isolation 21 centrosome protein complexes that were soluble and stable enough to survive the protocol. While our paper only highlights 6 of these interactions, it is the list of 21 that are very promising for biochemical and structural studies. Image
The 6 PPIs we highlight are ones that we reciprocally IP-ed
- Three interactions previously studies by us and other (Plk4-Plk, Plk4-Asl, Ana2-Ana2).
- One unexplored interaction (Cnn-Ana2)
- Two interactions that are the main focus of this paper (Plk4-Sas4, Ana2-Sas4) Image
There you have it-necessity is the mother of invention. A failure to isolate well behaved individual centrosome proteins forced us to isolate complexes. I am proud that this was designed and executed by my NIH postbac Sarah Speed (thumbs up) with help from tech Carey Fagerstrom ImageImage

• • •

Missing some Tweet in this thread? You can try to force a refresh
 

Keep Current with Nasser Rusan 🔬 ناصر الروسان

Nasser Rusan 🔬 ناصر الروسان Profile picture

Stay in touch and get notified when new unrolls are available from this author!

Read all threads

This Thread may be Removed Anytime!

PDF

Twitter may remove this content at anytime! Save it as PDF for later use!

Try unrolling a thread yourself!

how to unroll video
  1. Follow @ThreadReaderApp to mention us!

  2. From a Twitter thread mention us with a keyword "unroll"
@threadreaderapp unroll

Practice here first or read more on our help page!

Did Thread Reader help you today?

Support us! We are indie developers!


This site is made by just two indie developers on a laptop doing marketing, support and development! Read more about the story.

Become a Premium Member ($3/month or $30/year) and get exclusive features!

Become Premium

Too expensive? Make a small donation by buying us coffee ($5) or help with server cost ($10)

Donate via Paypal Become our Patreon

Thank you for your support!

Follow Us on Twitter!

:(