My Authors
Read all threads
Je refais (merci @Kwame42). Le dépôt Git de l'application #stopcovid (ici gitlab.inria.fr/stopcovid19/ ). 4 README, 3 schémas PNG en grande partie bullshit (remplissage), 1 PDF reprenant les points ANSSI. 3 dépôts (séparés !) dont 2 de code, quasi vides (templates autogénérés ?).
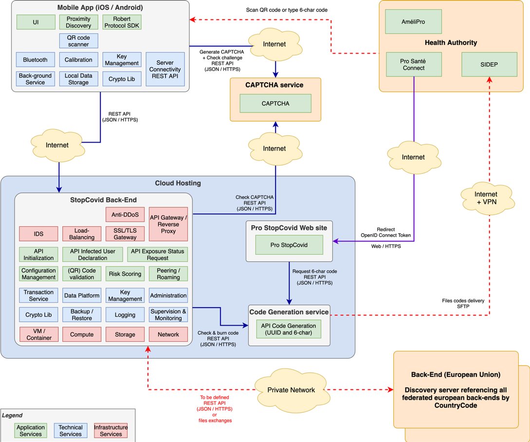
Ça sent le projet de chefs. Ici le png le plus informatif. Si j'étais méchant, je dirais que ça pourrait être un schéma d'application SNCF, ça serait presque la même chose avec "Train operator" au lieu de "Health agency" et 3 mots à changer dans ce que font les API.
Après le bullshit standard sur la transparence (enfonçage de portes ouvertes, qui refuse ouvertement d'être transparent aujourd'hui, à part la police française ?), on tombe rapidement sur un premier hic : des partie cachées "pour la sécurité" aka "sécurité par l'obscurité".
Ce n'est pas tant un problème de méfiance vis-à-vis de choses à cacher volontairement qu'indicateur d'un problème de compétence. Ce genre de phrase fait lever un sourcil à tout consultant un peu sérieux en sécurité, avant de le faire rigoler.
Le projet est soigneusement coupé en 2 apps (iOs vs Android) et tel que c'est présenté, et tels que sont les dépôts Git (séparés), il n'y a aucune tentative d'avoir du code commun puisque même le dépôt ne l'est pas (?!?).
On repère vite le schéma réalisé par le chef de projet non technique, à destination des décideurs et de la com, en mode "quadrants Gartner".
Tous les bons mots clés y sont. CNIL cloud ANSSI GDPR (ça fait plus riche que RGPD) open source v1.0 REST API anonymat micro services élastiques conteneurisé hautement disponible résilient supervisable fait le café. Il ne manque que IA et blockchain (SOAP et web 2.0 c'est fini).
Le dernier commit dans le dépôt "accueil" est mignon.
Le dernier dans le dépôt iOS n'est pas mal non plus.
Il y a le même dans le dépôt Android quelques secondes plus tôt.
Bref, RÀS à ce stade, de la com, rien de technique n'est prêt. Bon courage aux dévs qui devront gérer ça avec la souplesse d'un transatlantique au nom en T : x couches de chefs stratégiques (>= 1 par boite), de dircom (>= 1 par boite) et de politiques (>= 1 par boite + n).
Du nouveau ce matin côté dépôt iOS et accueil. Le schéma du chef a été changée (la différence ne saute pas aux yeux).
On note depuis hier soir l'ajout de 2 dépôts chez ROBERT : API et serveur. Le premier est encore assez succinct, l'autre contient quelques milliers de lignes de code Java.
Missing some Tweet in this thread? You can try to force a refresh.

Enjoying this thread?

Keep Current with Pierre Beyssac

Profile picture

Stay in touch and get notified when new unrolls are available from this author!

Read all threads

This Thread may be Removed Anytime!

Twitter may remove this content at anytime, convert it as a PDF, save and print for later use!

Try unrolling a thread yourself!

how to unroll video

1) Follow Thread Reader App on Twitter so you can easily mention us!

2) Go to a Twitter thread (series of Tweets by the same owner) and mention us with a keyword "unroll" @threadreaderapp unroll

You can practice here first or read more on our help page!

Follow Us on Twitter!

Did Thread Reader help you today?

Support us! We are indie developers!


This site is made by just two indie developers on a laptop doing marketing, support and development! Read more about the story.

Become a Premium Member ($3.00/month or $30.00/year) and get exclusive features!

Become Premium

Too expensive? Make a small donation by buying us coffee ($5) or help with server cost ($10)

Donate via Paypal Become our Patreon

Thank you for your support!