The first evidence of in vivo SARS-CoV-2 escape from antibodies: emergent Spike deletion H69/V70 and D796H mutation in a convalescent plasma (CP) treated patient. These mutations conferred reduced susceptibility to the CP and sera from multiple donors. medrxiv.org/content/10.110…
Clinical case summary. Individual with lymphoma treated with B cell depletion therapy (rituximab). Image
Phylogenetic analysis of published cases demonstrates diversity of SARS-COV-2 virus in long term shedders. This case is in green. ImageImage
Dramatic viral population structure change after receiving 2 units of CP at days 63 and 65 with the emergence of ΔH69/V70 and D796H mutants at frequencies of 90%. Following CP washout a population bearing Y200H
and T240I emerged and then a highly divergent ImageImage
population bearing W64G and P330S mutations in Spike at day 93. Following a 3rd course of CP on day 95, the ΔH69/V70 and D796H virus population re-emerged to become the dominant viral strain reaching variant frequencies of >90%.
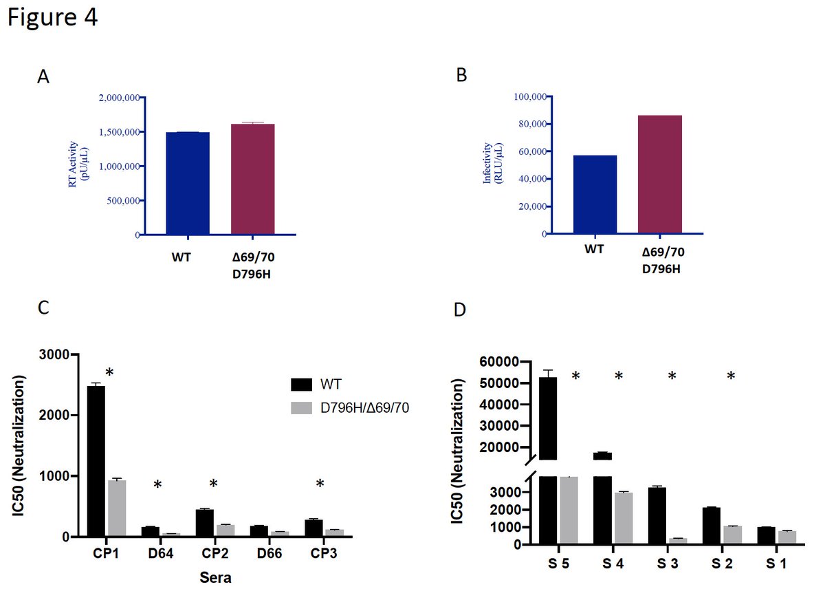
We used Spike pseudotyped lentivirus to test neutralisation of the WT and ΔH69/V70+D796H mutant by the administered CPs and the patient sera on days following the CP infusions. We found that the mutant was less sensitive to antibody neutralisation. Image
We also tested neutralisation by sera from recovered patients with confirmed COVID-19 and also found that the combined ΔH69/V70 and D796H mutant was less sensitive to neutralisation. These observations suggest that theses mutations represent a broad escape mechanism.
ΔH69/V70 and D796H are in the S1 NTD and S2 respectively. They are both in exposed, poorly resolved loops which may represent antibody epitopes. We hypothesise that mutations at these sites may reduce antibody binding and efficacy. Image

• • •

Missing some Tweet in this thread? You can try to force a refresh
 

Keep Current with Gupta Lab, Cambridge

Gupta Lab, Cambridge Profile picture

Stay in touch and get notified when new unrolls are available from this author!

Read all threads

This Thread may be Removed Anytime!

PDF

Twitter may remove this content at anytime! Save it as PDF for later use!

Try unrolling a thread yourself!

how to unroll video
  1. Follow @ThreadReaderApp to mention us!

  2. From a Twitter thread mention us with a keyword "unroll"
@threadreaderapp unroll

Practice here first or read more on our help page!

Did Thread Reader help you today?

Support us! We are indie developers!


This site is made by just two indie developers on a laptop doing marketing, support and development! Read more about the story.

Become a Premium Member ($3/month or $30/year) and get exclusive features!

Become Premium

Too expensive? Make a small donation by buying us coffee ($5) or help with server cost ($10)

Donate via Paypal Become our Patreon

Thank you for your support!

Follow Us on Twitter!