Maor Sauler Profile picture
Jan 25, 2022 12 tweets 8 min read Read on X
@jmcdonou and I are excited to share our findings in our manuscript "Characterization of the COPD alveolar niche using single-cell RNA sequencing" disq.us/t/44nd2rt, finally out @NatureComms. Follow the 🧵for more details.
COPD is a leading cause of death and a major risk factor for infectious and chronic systemic disease. Despite significant progress, a cell-type specific understanding of disease pathobiology is lacking. So we analyzed scRNAseq results of 15 control and 17 advanced COPD lungs.
We found 2 clusters of alveolar type 2 cells (AT2), as seen in the human lung atlas. Both clusters express SFTPC, but 1 cluster expresses canonical AT2 markers at higher levels (AT2B) while the other cluster's profile suggests they may have progenitor function (AT2S).
Notably the AT2B cluster is the cell type in the adult lung that predominately expresses HHIP, a gene that has repeatedly been associated with COPD in GWAS studies. AT2B cells also had the largest number of deferentially expressed genes between control and COPD.
In AT2B cells w/ COPD, we found 🔽expression of antioxidant, ETC, and stress response genes, including NUPR1. We validated our findings and showed NUPR1 protected against cell death in multiple ex vivo models. 🙏 to @Awilsonlab for studies w/ their cool iPSC-derived AT2 cells.
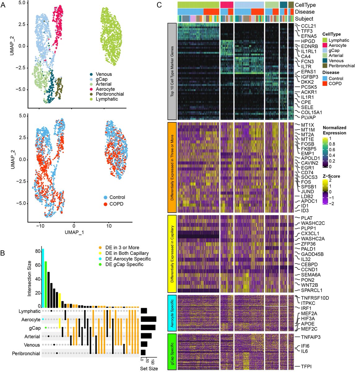
While AT2B transcriptional profiles suggested impaired stress tolerance, endothelial cells were activated, with diverse expression of pro-inflammatory and pro-thrombotic mediators in COPD.
We used an approach developed by @msbr89 to generate network level maps of cell-cell signaling, and found markedly increased capillary CXCL12 in COPD, further supporting this idea of endothelial cells as drivers of inflammation.
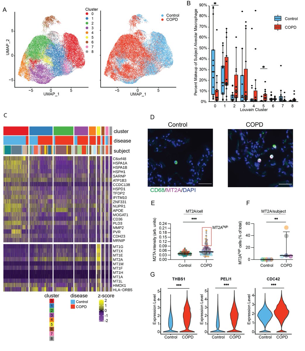
Finally, we examined alveolar macrophages, and identified a subset of alveolar macrophages that express metallothioneins, as seen by @KaraMould, but with markedly increased expression in COPD.
Finally, in collaboration with @ptimshel, we looked to see what cell types express genes identified in COPD GWAS, and interestingly our findings suggest COPD heritability is mediated by structural rather than immune cells.
Collectively, these findings provide a high-resolution of the alveolus in COPD. You can explore the findings in this paper or your cell-types/genes of interest by going to COPDcellatlas.com
This was a major team effort! Thank you all other collaborators, including those on twitter: @life_of_carlos @jonas_schupp @caroymalo @JLGomezMD @mauchioccioli as well as funding from @NIH @Yale_OAIC @NHLBI_LUNGDir
Finally, thank you @ivanorosas and @KaminskiMed for your vision and leadership, and providing us the opportunity to work on this project. @BCM_Lung @bcmhouston @YaleIMed @YalePCCSM @YaleMed

• • •

Missing some Tweet in this thread? You can try to force a refresh
 

Keep Current with Maor Sauler

Maor Sauler Profile picture

Stay in touch and get notified when new unrolls are available from this author!

Read all threads

This Thread may be Removed Anytime!

PDF

Twitter may remove this content at anytime! Save it as PDF for later use!

Try unrolling a thread yourself!

how to unroll video
  1. Follow @ThreadReaderApp to mention us!

  2. From a Twitter thread mention us with a keyword "unroll"
@threadreaderapp unroll

Practice here first or read more on our help page!

More from @maorsauler

Sep 14, 2020
Excited to share our work using single-cell RNA sequencing to profile the lung parenchyma in advanced COPD. Follow 🧵for highlights and new #COPD insights medrxiv.org/content/10.110…
Manuscript is co-authored with @jmcdonou, w/ leadership from @KaminskiMed @YalePCCSM and Ivan Rosas @bcmhouston and important contributions from Taylor Adams, Neeha Kothapalli @Yale @ptimshel @jonas_schupp @caroymalo @JLGomezMD @SergioPoli @mauchioccioli & others not on twitter
We identified major cell types from 15 control donor lungs and 17 explanted lungs from COPD patients requiring transplant and builds on the previous study by Adams et al advances.sciencemag.org/content/6/28/e…
Read 11 tweets

Did Thread Reader help you today?

Support us! We are indie developers!


This site is made by just two indie developers on a laptop doing marketing, support and development! Read more about the story.

Become a Premium Member ($3/month or $30/year) and get exclusive features!

Become Premium

Don't want to be a Premium member but still want to support us?

Make a small donation by buying us coffee ($5) or help with server cost ($10)

Donate via Paypal

Or Donate anonymously using crypto!

Ethereum

0xfe58350B80634f60Fa6Dc149a72b4DFbc17D341E copy

Bitcoin

3ATGMxNzCUFzxpMCHL5sWSt4DVtS8UqXpi copy

Thank you for your support!

Follow Us!

:(