Alex Xu Profile picture
Apr 5 10 tweets 4 min read
Why is a solid-state drive (SSD) fast?

“A solid state drive reads up to 10 times faster and writes up to 20 times faster than a hard disk drive.” [1].
“An SSD is a flash-memory based data storage device. Bits are stored into cells, which are made of floating-gate transistors. SSDs are made entirely of electronic components, there are no moving or mechanical parts like in hard drives (HDD)” [2].
The diagram below illustrates the SSD architecture.

Step 1: “Commands come from the user through the host interface” [2]. The interface can be Serial ATA (SATA) or PCI Express (PCIe).
Step 2: “The processor in the SSD controller takes the commands and passes them to the flash controller” [2].
Step 3: “SSDs also have embedded RAM memory, generally for caching purposes and to store mapping information” [2].
Step 4: “The packages of NAND flash memory are organized in gangs, over multiple channels” [2].

The second diagram illustrates how the logical and physical pages are mapped, and why this architecture is fast.
SSD controller operates multiple FLASH particles in parallel, greatly improving the underlying bandwidth. When we need to write more than one page, the SSD controller can write them in parallel [3], whereas the HDD has a single head and it can only read from one head at a time.
Every time a HOST Page is written, the SSD controller finds a Physical Page to write the data and this mapping is recorded. With this mapping, the next time HOST reads a HOST Page, the SSD knows where to read the data from FLASH [3].
Question - What are the main differences between SSD and HDD?
Sources:
[1] SSD or HDD: Which Is Right for You?: avg.com/en/signal/ssd-…
[2] Coding for SSDs: codecapsule.com/2014/02/12/cod…
[3] Overview of SSD Structure and Basic Working Principle: elinfor.com/knowledge/over…
If you like my post, you may want to subscribe to my weekly system design newsletter (10 mins read): bit.ly/3rrcFjh

#systemdesign #coding #interviewtips

• • •

Missing some Tweet in this thread? You can try to force a refresh
 

Keep Current with Alex Xu

Alex Xu Profile picture

Stay in touch and get notified when new unrolls are available from this author!

Read all threads

This Thread may be Removed Anytime!

PDF

Twitter may remove this content at anytime! Save it as PDF for later use!

Try unrolling a thread yourself!

how to unroll video
  1. Follow @ThreadReaderApp to mention us!

  2. From a Twitter thread mention us with a keyword "unroll"
@threadreaderapp unroll

Practice here first or read more on our help page!

More from @alexxubyte

Mar 31
𝐒𝐞𝐫𝐯𝐞𝐫𝐥𝐞𝐬𝐬 is one of the hottest topics in cloud services. How does AWS 𝐋𝐚𝐦𝐛𝐝𝐚 work behind the scenes?

Lambda is a 𝐬𝐞𝐫𝐯𝐞𝐫𝐥𝐞𝐬𝐬 computing service provided by Amazon Web Services (AWS), which runs functions in response to events. Image
𝐅𝐢𝐫𝐞𝐜𝐫𝐚𝐜𝐤𝐞𝐫 𝐌𝐢𝐜𝐫𝐨𝐕𝐌
Firecracker is the engine powering all of the Lambda functions [1]. It is a virtualization technology developed at Amazon and written in Rust.

The diagram below illustrates the isolation model for AWS Lambda Workers.
Lambda functions run within a sandbox, which provides a minimal Linux userland, some common libraries and utilities. It creates the Execution environment (worker) on EC2 instances.

How are lambdas initiated and invoked? There are two ways. Image
Read 8 tweets
Mar 30
HTTP 1.0 -> HTTP 1.1 -> HTTP 2.0 -> HTTP 3.0 (QUIC).

What problem does each generation of HTTP solve?

The diagram below illustrates the key features.

🔹HTTP 1.0 was finalized and fully documented in 1996. Every request to the same server requires a separate TCP connection. Image
🔹HTTP 1.1 was published in 1997. A TCP connection can be left open for reuse (persistent connection), but it doesn’t solve the HOL (head-of-line) blocking issue. Image
HOL blocking - when the number of allowed parallel requests in the browser is used up, subsequent requests need to wait for the former ones to complete.
Read 8 tweets
Mar 29
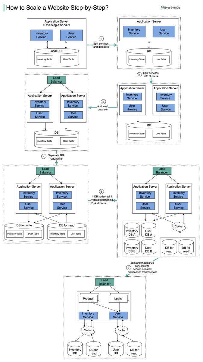
How to scale a website to support millions of users? We will explain this step-by-step.

The diagram below illustrates the evolution of a simplified eCommerce website. It goes from a monolithic design on one single server, to a service-oriented/microservice architecture.
Suppose we have two services: inventory service (handles product descriptions and inventory management) and user service (handles user information, registration, login, etc.).
Step 1 - With the growth of the user base, one single application server cannot handle the traffic anymore. We put the application server and the database server into two separate servers.
Read 9 tweets
Mar 28
Some 𝐃𝐞𝐯𝐎𝐩𝐬 books I find enlightening:

🔹Accelerate - presents both the findings and the science behind measuring software delivery performance.

🔹Continuous Delivery - introduces automated architecture management and data migration.
🔹Site Reliability Engineering - famous Google SRE book. It explains the whole life cycle of Google’s development, deployment, and monitoring, and how to manage the world’s biggest software systems.

🔹Effective DevOps - provides effective ways to improve team coordination.
🔹The Phoenix Project - a classic novel about effectiveness and communications. IT work is like manufacturing plant work, and a system must be established to streamline the workflow. Very interesting read!
Read 4 tweets
Mar 23
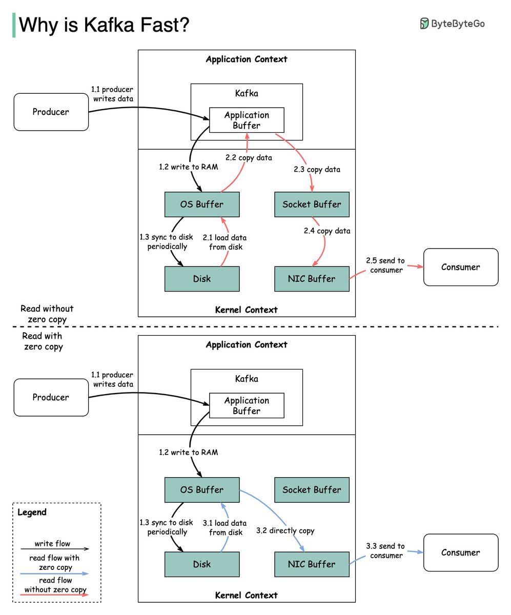
Why is Kafka fast?

Kafka achieves low latency message delivery through Sequential I/O and Zero Copy Principle. The same techniques are commonly used in many other messaging/streaming platforms.
The diagram below illustrates how the data is transmitted between producer and consumer, and what zero-copy means.

🔹Step 1.1 - 1.3: Producer writes data to the disk

🔹Step 2: Consumer reads data without zero-copy

2.1: The data is loaded from disk to OS cache
2.2 The data is copied from OS cache to Kafka application
2.3 Kafka application copies the data into the socket buffer
2.4 The data is copied from socket buffer to network card
2.5 The network card sends data out to the consumer
Read 6 tweets
Mar 10
One picture is worth more than a thousand words. In this post, we will take a look at what happens when Alice sends an email to Bob.1/4 Image
1. Alice logs in to her Outlook client, composes an email, and presses “send”. The email is sent to the Outlook mail server. The communication protocol between the Outlook client and mail server is SMTP.2/4 Image
2. Outlook mail server queries the DNS (not shown in the diagram) to find the address of the recipient’s SMTP server. In this case, it is Gmail’s SMTP server. Next, it transfers the email to the Gmail mail server. The communication protocol between the mail servers is SMTP.3/4 Image
Read 4 tweets

Did Thread Reader help you today?

Support us! We are indie developers!


This site is made by just two indie developers on a laptop doing marketing, support and development! Read more about the story.

Become a Premium Member ($3/month or $30/year) and get exclusive features!

Become Premium

Don't want to be a Premium member but still want to support us?

Make a small donation by buying us coffee ($5) or help with server cost ($10)

Donate via Paypal

Or Donate anonymously using crypto!

Ethereum

0xfe58350B80634f60Fa6Dc149a72b4DFbc17D341E copy

Bitcoin

3ATGMxNzCUFzxpMCHL5sWSt4DVtS8UqXpi copy

Thank you for your support!

Follow Us on Twitter!

:(