qinbafrank Profile picture
Jan 27 14 tweets 2 min read
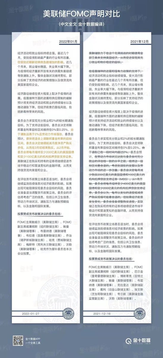
1. 凌晨的美联储的议息会议称的上是万众瞩目,在决议发布之前走势一篇良好。3:00美联储发布声明,美股涨了。
3:30鲍威尔发表讲话,美股跌了,鲍威尔设计了几句新的台词,市场在听到后随机变盘)。现在已经有各种解读了,从学习的角度上还是有必要去复盘下发生了什么。
1.1 下面是决议声明的要点,单从决议声明本身看都在之前市场预期之内。很快加息,多快没有说。加息后开始缩表,之前市场也都预计到唯一变化的说加息后就开始缩表、那这个也有了空间,首次加息后还是第二三四次加息后开始缩表?所以声明发布后涨就可以理解、都在预期之内。但是变盘就在鲍威尔的讲话时。
2.1 鲍师傅讲话有几个点大家确实没想到,1)“加息幅度未定”每次加息0.25%历史经验如此、现在说幅度未定那岂不是每次要加0.5%了。2)“不排除每次会议上都加息”今年还有8次会议,那是要加8次息么。3)“资产负债表是一个相对较新的东西”言外之意:“缩表”会对市场产生重大影响。
2.2 4)“缩表在加息后”缩表将更早更快,因为通胀太高,而且资产负债表规模也远大于前次,所以需要力度更大的缩表。至于如何缩,他说是个复杂的事情,需要认真讨论。不同的缩表方式对市场影响也不一样。5)“就业市场改善是显著的”认为基本现在就是充分就业了,然后通胀还远高于2%,那肯定接受不了。
3.1 鸽派的声明,鹰派的讲话!非常高明,精打细磨出一份在预期之内的声明。又通过之后的讲话,让大家放弃“美联储将为股市兜底”的幻想。
3.2 真正感受到了语言的艺术,什么时候加息,美联储说“很快”。什么时候缩表,美联储说“在加息开始之后”。市场想要的节奏和幅度一概不提。加息的暗示是建立在与市场默契的基础上,美联储一个具体月份没有点出,之前“3月启动加息、今年加息四次”完全是美联储默许的市场炒作。
3.2 模糊的好处是,美联储可以随时更改自己的政策,也不至于被指责“决策失误”。因为美联储要给自己留有余地和腾挪的空间,经济、市场都是在变化的。一旦实际情况与判断的相反,美联储会说是市场理解错了,它什么也没说。
4、之后市场的表现我们都看到了。美元指数急速上扬快到去年11月底的新高,十年国债收益率也是快速拉升打到1.88接近上周高点。美股、黄金、大饼都是快速下杀。
4.1 最新声明中删除了12月声明中的第一句话(开篇承诺删除),即“美联储致力于在这个充满挑战的时期使用全部工具来支持美国经济”,之前每次议息会议声明中都是这句话作为开篇,这次删掉细细思考深意可想而知。这意味着美联储货币政策大概率已经转向,货币狂欢未来一段时间可能渐行渐远了。
5.1 个人感受是鲍师傅凌晨的这篇讲话基本上把收缩的预期打的很足了、比之前的判断要更加强硬和鹰派。作为资深的货币政策及央行研究者mikko的话就更具代表性了。未来只能走一步看一步了。
5.2 放一张上一波从taper、到加息再到缩表时,标普指数走势相关供参考。但是要明确的是,上一波收缩阶段通胀很低,而且经济基本面非常强劲,同时移动互联网产业还在高速增长,这些方面今天都不可同日而语。
6.1 在这之余我们也不要忘了几个限制性条件。通胀后面会不会缓和,假如之后疫情缓解供应链恢复,再加上关税问题如果能解决,对于通胀缓解都有很大的助力,美国12月通胀环比增速也是在回落的。这时需要关注的
6.2 下半年的中期选举,现在选举的影响还看不出来,但是随着时间推移,经济、通胀甚至市场表现都会成为选举中的议题和关注点。
不管怎么看,22年整体应该都是偏紧的,风险大于机会的时期谨慎是须要的。是不是还有结构性机会,这点上只能说不悲观。

• • •

Missing some Tweet in this thread? You can try to force a refresh
 

Keep Current with qinbafrank

qinbafrank Profile picture

Stay in touch and get notified when new unrolls are available from this author!

Read all threads

This Thread may be Removed Anytime!

PDF

Twitter may remove this content at anytime! Save it as PDF for later use!

Try unrolling a thread yourself!

how to unroll video
  1. Follow @ThreadReaderApp to mention us!

  2. From a Twitter thread mention us with a keyword "unroll"
@threadreaderapp unroll

Practice here first or read more on our help page!

More from @qinbafrank

Jan 22
1.1 看待加密资产领域的几个视角。
之前感觉大饼近期受美股特别是纳指影响大,美股盘中联动高。周四看到纳指跌破250日均线很重要技术破位。就复盘了下纳指过去几次跌破250均线的走势。对比15年加息预期时纳指走势。当时觉得纳指可能没走完,周三晚上纳指跌-12%,到昨晚跌-15%。确实把大饼也给带下来了
1.2 虽然看到纳指走势很拉跨,币市也不会很好。周二的时候看技术走势也很弱,周四正好是macd水下死叉完成,12月以来第三次。都显示了市场很弱,但是确实没想到被带下来这么多。毕竟之前已经跌了40%多。
2 市场差,我们可能更要看看基本面。作为一个17年底上一波高点进场的,过去的四五年里也经过N次的瀑布和大跌,也是在不断加深对市场的理解和认知,能慢慢地感知到行业的基本面越来越好,才使得我们能熬过寒冬且一直呆在这个领域没有逃离。每隔一段时间会对行业做个梳理、发出几张个人认为代表性的。
Read 12 tweets
Jan 20
1.1 前段时间再琢磨22年资本市场进入了收缩周期大概会是个什么样子,有一些不成熟的看法。最近几天一直在看美股走势,特别是纳指。前晚上纳指有一个不好的点就是跌破了250日均线、看下图的话就是那根蓝色均线,算是一个重要的破位了。
2.1 为什么说纳指跌破250日均线很重要的。放个纳斯达克十年的日线,这十来年间,纳指日线跌到250日均线(年线)的时候也就三次,当下是第四次。
2.2 第一次是2015年7月到2016年七八月的调整,那一次纳指回调了-19.5%。当时正好是上一次收缩周期taper(缩债)完成,加息预期到第一次加息的阶段,A股15年的股灾基本上部分原因也是当时美联储加息预期。
Read 24 tweets
Jan 17
1、最近市场受美国货币政策收缩影响很大,经过两年的大放水资产价格都到了一个高位,老美的通胀确实在不断加剧,很明显要进入一个收缩周期。但是怎么收?节奏如何?现在市场还不是很明朗。我最近也思考这块,正常来说美联储收缩三步曲:缩债(taper)、加息、缩表。这块之前也有聊到过
2.1 我们看看上一波政策收缩是怎么样的。 2013年5月-2014年10月,从向市场释放Taper信号到完成Taper的过程中(持续一年半),美联储总资产规模从3.35万亿美元扩张至4万亿美元以上。而这一阶段的政策内涵只是放缓扩表步伐。
2.2 2014年10月-2019年1月,从向市场释放加息信号到完成加息的过程中(持续四年,加息9次)利率从0-0.25%调升至2.00-2.50%。 2017年4月-2019年9月,从向市场释放缩表信号到完成缩表的过程中(持续两年半),美联储总资产规模从4.50万亿美元以下缩减至3.80万亿美元以下。
Read 17 tweets
Dec 31, 2021
1、都在预测未来的价格、那么我们换个思路。来看加密资产的总市值,20年11月初加密资产总市值回到了18年的前高8500亿美金,21年5月中到达第一个次高点2.5万亿美金,经历过519大跌后7月下旬回到年中低点1.25万亿美金。11月中接近3万亿美金,近期在2.3万亿美金左右震荡。
2、从总市值的角度来看,加密资产总市值还不到一个苹果和微软的市值,港股总市值6万亿美金、A股总市值超过13万亿美金,美股总市值50万亿美金,所以空间还很大。
3、之前圈内更多的是把大饼市值跟黄金市值来做对比、这个OK当下依然可以对比。只是大饼之外的加密资产已经不仅仅是价值存储和价值转移了。更多的还是承载了各类开放式金融、游戏、nft以及更广阔的web3多应用场景,很多已经开始有了明确的价值捕获,那么在某种程度上更可以类比权益类资产
Read 6 tweets

Did Thread Reader help you today?

Support us! We are indie developers!


This site is made by just two indie developers on a laptop doing marketing, support and development! Read more about the story.

Become a Premium Member ($3/month or $30/year) and get exclusive features!

Become Premium

Too expensive? Make a small donation by buying us coffee ($5) or help with server cost ($10)

Donate via Paypal

Or Donate anonymously using crypto!

Ethereum

0xfe58350B80634f60Fa6Dc149a72b4DFbc17D341E copy

Bitcoin

3ATGMxNzCUFzxpMCHL5sWSt4DVtS8UqXpi copy

Thank you for your support!

Follow Us on Twitter!

:(