The Sato Lab (Kei Sato) Profile picture
Oct 10, 2022 16 tweets 6 min read Read on X
BREAKING🔔 The 14th paper from G2P-Japan🇯🇵 is out at Cell Host & Microbe @cellhostmicrobe. #Omicron BA.2.75 (aka #Centaurus) seems to be more contagious than BA.5 and more pathogenic than the original BA.2. Please RT. 1/16
cell.com/cell-host-micr…
BA.2.75, emerged in India🇮🇳, is classified as VOC-LUM (variant of concern linage under monitoring) by WHO on July 7. Here we elucidated the transmissibility, sensitivity to antiviral immunity & drugs, and intrinsic pathogenicity of BA.2.75. 2/16
who.int/activities/tra…
BA.2.75 is a descendant of BA.2. However, BA.2.75 is phylogenetically different from BA.5, the currently predominant BA.2 descendant. BA.2.75 spike bears nine substitutions, but only a substitution is shared with BA.5 spike. 3/16 Image
First, our mathematical/statistical analysis revealed that the effective reproduction number ("Re" in the figure) of BA.2.75 is greater than that of BA.5. 4/16 Image
Second, we performed neutralization assay. we showed that:
1⃣ Resistance to 3rd-dose vaccine sera: BA.2.75 = BA.2. 5/16 Image
2⃣ Resistance to 4th-dose vaccine sera: BA.2.75 > BA.2 (1.7-fold). 6/16 Image
3⃣ Resistance to breakthrough BA.1/BA.2 infection sera: BA.2.75 = BA.2. 7/16 Image
4⃣ Resistance to breakthrough BA.5 infection sera: BA.2.75 > BA.5 (1.7-fold). 8/16 Image
5⃣ Resistance to BA.5-infected hamster sera: BA.2.75 >> BA.5 (11-fold!). 9/16 Image
6⃣ Resistance to BA.2.75-infected hamster sera: BA.2.75 << BA.5 (6.4-fold!), suggesting that BA.2.75 is immunogenetically different from BA.5. 10/16 Image
7⃣ We further evaluated the efficacy of 10 therapeutic monoclonal antibodies against BA.2.75. FYI, please see the following thread↓ 11/16
Image
Antiviral activity of three drugs, Remdesivir, Molnupiravir (EIDD-1931) and Paxlovid (Nirmatrelvir) against BA.2.75 was also evaluated. All 3 drugs were effective against BA.2.75. 12/16 Image
We solved the structure of BA.2.75 spike by cryo-electron microscopy and showed how BA.2.75 spike exhibits very high affinity to human ACE2 receptor. 13/16 ImageImage
Like BA.5 spike, BA.2.75 spike is highly fusogenic than BA.2. 14/16 Image
Using clinical isolates of BA.2, BA.2.75, BA.2 & Delta and a hamster model, we demonstrated that the intrinsic pathogenicity of BA.2.75 is comparable to that of BA.5 but is greater than that of the original BA.2. 15/16 Image
▶️ Our multiscale investigations suggest that BA.2.75 acquired virological properties independently of BA.5, and the potential risk of BA.2.75 to global health may be greater than that of BA.5. 16/16 Image

• • •

Missing some Tweet in this thread? You can try to force a refresh
 

Keep Current with The Sato Lab (Kei Sato)

The Sato Lab (Kei Sato) Profile picture

Stay in touch and get notified when new unrolls are available from this author!

Read all threads

This Thread may be Removed Anytime!

PDF

Twitter may remove this content at anytime! Save it as PDF for later use!

Try unrolling a thread yourself!

how to unroll video
  1. Follow @ThreadReaderApp to mention us!

  2. From a Twitter thread mention us with a keyword "unroll"
@threadreaderapp unroll

Practice here first or read more on our help page!

More from @SystemsVirology

Jun 7, 2025
BREAKING🔔 The 53th paper from G2P-Japan🇯🇵 is out at Lancet Infectious Diseases @TheLancetInfDis. We elucidated the virological characteristics of SARS-CoV-2 NB.1.8.1. Please repost🔥 1/
thelancet.com/journals/lanin…
NB.1.8.1 is a descendant strain of XDV (XDV is a recombinant of XDE, FL.13.4 and JN.1) and is currently spreading in Asian countries. 2/ Image
NB.1.8.1 has 7 mutations in spike and 23 mutations in the non-spike region compared to JN.1. Compared to XEC spike, NB.1.8.1 spike has 4 substitutions, G184S, K478I, A435S and L1104V. 3/ Image
Read 8 tweets
Feb 11, 2025
BREAKING🔔 The 50th🎉 paper from G2P-Japan🇯🇵 is out at Lancet Infectious Diseases
@TheLancetInfDis. We elucidated the virological characteristics of SARS-CoV-2 LP.8.1. Please repost🔥 1/
thelancet.com/journals/lanin…
In spike, LP.8.1 has 9 mutations (S31del, F186L, R190S, R346T, V445R, F456L, Q493E, K1086R, and V1104L) compared with JN.1; and 8 amino acid residues (T22N, S31del, F59S, F186L, R190S, R346T, H445R, and K1086R) differ between the spike proteins of LP.8.1 and XEC. 2/ Image
Transmissibility/fitness (Re):
Epidemic dynamics modeling led by Jumpei @jampei2 and Kaho showed that the Re of LP.8.1 is ~1.1-fold higher than that of XEC in 🇺🇸. However, the Re of LP.8.1 and XEC were almost comparable in 🇯🇵. Difference between countries🤔?? 3/ Image
Read 7 tweets
Nov 21, 2024
#拡散希望 速報🔔 G2P-Japan🇯🇵の新しいプレプリント「JN.1対応mRNAワクチンが誘導する中和抗体の効果の評価」を、bioRxiv @biorxivpreprint に発表しました。1/
biorxiv.org/content/10.110…
本研究では、#ファイザー 🇺🇸🇩🇪のワクチンと、#第一三共 🇯🇵の国産ワクチンを接種した方の、ワクチン接種前後の血清を用いた検討実験を行いました。
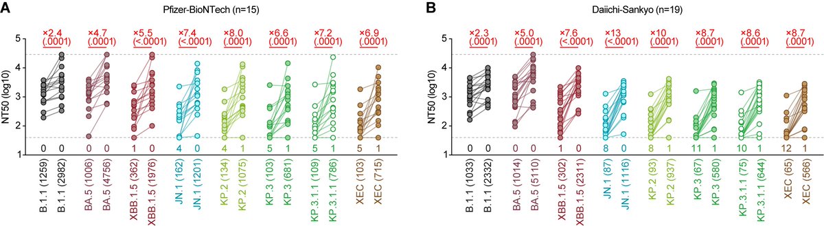
まず朗報として、2つのワクチンで誘導される中和抗体の活性に大差はなく、どちらの血清も、JN.1のみならずKP.3.1.1やXECの感染を強く抑制しました。2/ Image
しかし、科学的観点からは、注目すべき点がふたつ。

その1。われわれは最近、JN.1やKP.3.3の「自然感染」では、強い中和抗体活性が誘導されないことを示しました。しかし上述の通り、JN.1ワクチンでは、強い中和活性(NT50; 50%中和抗体価)が誘導されています。この違いはいったい🤔? 3/ Image
Read 9 tweets
Nov 21, 2024
BREAKING🔔 A new study from G2P-Japan🇯🇵, led by Keiya @Keiya717, is out at @biorxivpreprint. We assessed the humoral immunity induced by JN.1 mRNA vaccines against a broad range of SARS-CoV-2 variants including JN.1, KP.3.1.1 & XEC. Please repost🔥 1/
biorxiv.org/content/10.110…
In this study, we used 2 mRNA vaccines, one is from Pfizer/BioNTech🇺🇸🇩🇪, while another is from Daiichi-Sankyo🇯🇵. The good news is that there are no significant differences between them and both broadly neutralized a variety of SARS-CoV-2 including JN.1, KP.3.1.1 and XEC. 2/ Image
But there are two scientific interests.

First, compared to our recent study using JN.1 and KP.3.3 breakthrough (i.e. natural) infection sera, antiviral humoral immunity against KP.3 and XEC was weakly induced. However, JN.1 mNRA vaccine can. Why🤔?? 3/ Image
Read 8 tweets
Oct 17, 2024
BREAKING🔔 A new study from G2P-Japan🇯🇵, led by Yu in my lab, is out at bioRxiv @biorxivpreprint. We elucidated the virological characteristics of SARS-CoV-2 #XEC. Please repost🔥 1/
biorxiv.org/content/10.110…
Compared with KP.3, #XEC harbors two spike substitutions, S:T22N and S:F59S. Recombination analysis by Shusuke @KawakuboShusuke showed that XEC is a recombinant lineage of KS.1.1 (JN.13.1.1.1) and KP.3.3 (JN.1.11.1.3.3) with a breakpoint at genomic position 21,738–22,599. 2/ Image
Image
Transmissibility/fitness (Re):
Molecular phylogenetic-epidemic dynamics modeling led by Jumpei @jampei2 and Kaho showed that the Re of #XEC is greater than that of KP.3.1.1, the most predominant variant in the world. 3/ Image
Read 7 tweets
Jul 17, 2024
#拡散希望 速報🔔 G2P-Japan🇯🇵の新しい研究成果「新型コロナウイルス変異株KP.3.1.1のウイルス学的特性の解明」について、プレプリント公開に先立って速報します。本研究では、最近いくつかの国で増加傾向にある、JN.1の子孫株である新しい変異株KP.3.1.1の特性を検証しました。1/
春になり、JN.1の子孫株が出現し、それらが優勢になり始めています。現在本邦は第11波に入っていますが、それはこれらのJN.1の子孫株によって引き起こされています。現在の流行状況などについては、本日公開の最新コラムで解説しています↓ 2/
そのひとつ、KP.2 (JN.1.11.1.2)については、すでにG2P-Japan🇯🇵が論文として報告しています。3/
Read 10 tweets

Did Thread Reader help you today?

Support us! We are indie developers!


This site is made by just two indie developers on a laptop doing marketing, support and development! Read more about the story.

Become a Premium Member ($3/month or $30/year) and get exclusive features!

Become Premium

Don't want to be a Premium member but still want to support us?

Make a small donation by buying us coffee ($5) or help with server cost ($10)

Donate via Paypal

Or Donate anonymously using crypto!

Ethereum

0xfe58350B80634f60Fa6Dc149a72b4DFbc17D341E copy

Bitcoin

3ATGMxNzCUFzxpMCHL5sWSt4DVtS8UqXpi copy

Thank you for your support!

Follow Us!

:(