My Authors
Read all threads
1/5 Was a great pleasure to collaborate with Grigory Efimov's @grigory_efimov lab on the analysis of T-cell repertoires in #COVID-19 patients, identifying public T-cell responses to #SARS-CoV-2 antigens in #COVID-19-exposed donors. Main findings of [medrxiv.org/content/10.110…] are:
2/5 While anti-#SARS-CoV-2 antibody levels can tell convalescent patients from healthy ones, T-cells can distinguish both convalescent patients and donors sampled during #COVID-19 pandemic from control donors sampled pre-pandemic.
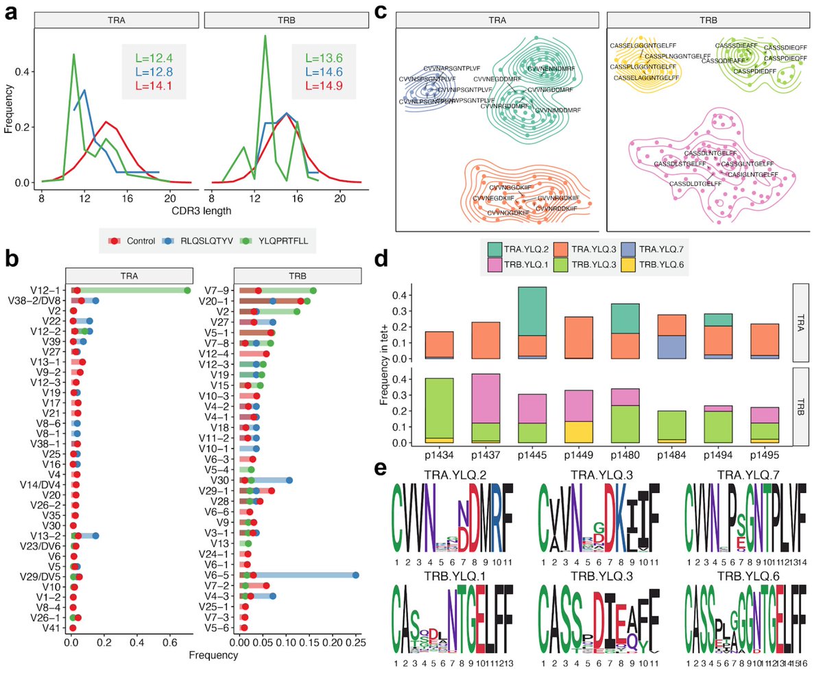
3/5 Tetramer-sorting reveal hundreds of TCRs specific to two #SARS-CoV-2 epitopes, A*02:YLQ and A*02:RLQ. These TCRs display conserved motifs shared across patients. Short CDR3s and restricted gene usage suggests that epitope recognition is both germline-encoded and public.
4/5 Analysis of IFNg-producing T-cells stimulated by Spike protein of #SARS-CoV-2 reveals dozens of homologous TCR groups, some of them shared across multiple donors, suggesting a broad CD4 and CD8 response to a variety of viral epitopes in #COVID-19.
5/5 In summary: Assaying T-cell repertoires can be more sensitive in testing immune response to #SARS-CoV-2. A*02:YLQ/RLQ epitopes are viable targets for inducing strong T-cell response. Results for Spike protein-stimulated T-cells can help probing #COVID-19 immunity.
Missing some Tweet in this thread? You can try to force a refresh.

Enjoying this thread?

Keep Current with Mikhail Shugay

Profile picture

Stay in touch and get notified when new unrolls are available from this author!

Read all threads

This Thread may be Removed Anytime!

Twitter may remove this content at anytime, convert it as a PDF, save and print for later use!

Try unrolling a thread yourself!

how to unroll video

1) Follow Thread Reader App on Twitter so you can easily mention us!

2) Go to a Twitter thread (series of Tweets by the same owner) and mention us with a keyword "unroll" @threadreaderapp unroll

You can practice here first or read more on our help page!

Follow Us on Twitter!

Did Thread Reader help you today?

Support us! We are indie developers!


This site is made by just two indie developers on a laptop doing marketing, support and development! Read more about the story.

Become a Premium Member ($3.00/month or $30.00/year) and get exclusive features!

Become Premium

Too expensive? Make a small donation by buying us coffee ($5) or help with server cost ($10)

Donate via Paypal Become our Patreon

Thank you for your support!