Who is wondering concept of “contemporary genetic weapon” mentioned by Mr. Pompeo?
It is defined by PLA bioweapon experts in 2015 in the gold standard guidance of CCP’s unique bioweapon strategy👇🏻, which is equal to “unrestricted bioweapon” I defined in the 2nd Yan’s Report.
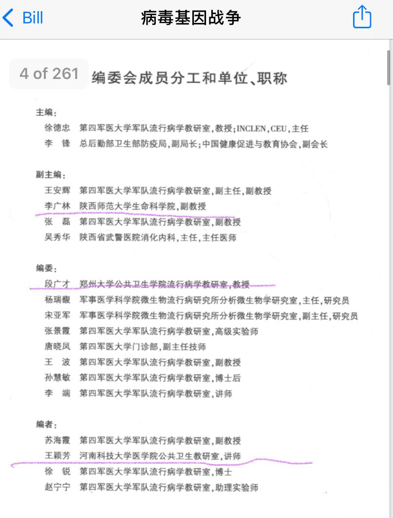
1. Title: Unnatural origin of SARS virus AND genetic weapon with artificial new species of human virus
Published in 2015, by Military Medical Science Press in China (PLA official Press)

The terms I use is based on the terms authors created and listed on P12-14
2. Chief Editor:
徐德忠 XU De-Zhong
- Major General of PLA, leading PLA epidemiologist & SARS expert, Chairman Xi Jinping’s favorite expert & epidemiologist in The 4th Military University (Air Force)
李峰 LI Feng
- Vice director of Health Bureau in PLA General Logistic Department
3. General XU acknowledged to PLA-CDC (LI Feng’s place)and the PLA Press and all senior PLA/China government officers fully support in writing the textbook.
Only the 3 labeled authors didn’t show PLA titles on the book, which also means this is a military-civil fusion project.
4. English version will be released after serious revision by my team in a few weeks.
More detailed explanation by me later.

Many Chinese Whistleblowers are working hard on it. 🙏🏻

• • •

Missing some Tweet in this thread? You can try to force a refresh
 

Keep Current with Dr. Li-Meng YAN

Dr. Li-Meng YAN Profile picture

Stay in touch and get notified when new unrolls are available from this author!

Read all threads

This Thread may be Removed Anytime!

PDF

Twitter may remove this content at anytime! Save it as PDF for later use!

Try unrolling a thread yourself!

how to unroll video
  1. Follow @ThreadReaderApp to mention us!

  2. From a Twitter thread mention us with a keyword "unroll"
@threadreaderapp unroll

Practice here first or read more on our help page!

More from @DrLiMengYAN1

20 Feb
Eager to get membership of National Academy of Science, Peter Daszak CAN’T lose support from George Gao (Head of China CDC) & Malik Peiris (Head of WHO lab in HKU, my pre-boss). His email in Nov 2019 explained that.
Clearly, helping China gov in #COVID19 is beneficial to Daszak.
After $600,000, if MORE money from US taxpayers goes to WIV for “Risk of Bat CoV emergence” - Peter Daszak, President of EcoHealth Alliance, is the leading one pushing the deal forward.
Baijiu & Karaoke he loves in Wuhan is not for free!
Mutually beneficial & reciprocal, right?
基於對美國國家科學院院士身分的渴望,Peter Daszak知道來自George Gao(中國疾控中心主任高福)和Malik Peiris(香港大學WHO實驗室主任,我前導師)的支持必不可少。他2019年11月的郵件裡寫的很清楚了「直接請Rita Colwell提名自己,20年3月後公布」
很明顯,幫CCP處理新冠病毒問題對Daszak有利可圖。
Read 4 tweets
12 Feb
“Even now, she (Yan) is preparing another paper, nearing 30 pages, that she hopes will refute her critics and bring fresh attention to her claims about China, covid-19 and what she says is an international coverup campaign”
Will publish it in a few weeks!

washingtonpost.com/technology/202…
1. “ Yan, who previously was a postdoctoral fellow at Hong Kong University but fled to the US in April, agreed in an interview with Washington Post that online scientific sites are vulnerable to abuse, but she rejected the argument that her story is a case study in this problem”
2.” Rather, Yan said, she is a dissident trying to warn the world about what she says is China’s role in creating the coronavirus. ”
Read 23 tweets
5 Feb
Based on my several years experiences in WHO reference Biosafety Level 3 (BSL-3 or P3) lab in HKU, let me go through some details in P3 (more procedures in P4 lab).
You would realize why WHO team visited WIV is a drama to fool the public.
The building with P3 lab I worked in. 👇🏻
1. Only selected people passed writing+practice exams can get qualified to go inside P3, and be trained by senior tutors. Our background info is checked by police for security control.
Q: How many WHO team members are qualified to get into P3/P4, even only for watching inside?
2. Negative-pressure system in P3/P4 to avoid pathogens leakage. Air flow is ventilated out via special filters.
The pressure differentials are measured and shown outside P3 lab on a panel👇🏻
- So CANNOT directly open the door of P3/P4 lab for visitors.
They are AWAY from P3/P4!
Read 8 tweets
19 Nov 20
Breaking emails released, matching my intelligence (talked via Lu De media in Feb).
It shows how scientific world colluded to publish the fundamental Lancet Letter on 19 Feb, confirmed Nature-origin & praised CCP for anti-COVID-19, while condemned genomic data revealed lab-origin
Download the 466 pages of email from here.

I will go through the hidden information involved with some intelligence @LUDE Media (English-YouTube channel)@10:15pm EST tonight.
今晚路德时评中文首发,讲述柳叶刀-科学界-新冠自然来源背后的勾结!
usrtk.org/biohazards-blo…
Read 4 tweets

Did Thread Reader help you today?

Support us! We are indie developers!


This site is made by just two indie developers on a laptop doing marketing, support and development! Read more about the story.

Become a Premium Member ($3/month or $30/year) and get exclusive features!

Become Premium

Too expensive? Make a small donation by buying us coffee ($5) or help with server cost ($10)

Donate via Paypal Become our Patreon

Thank you for your support!

Follow Us on Twitter!