Michal Tal, PhD Profile picture
Aug 30, 2021 19 tweets 14 min read Read on X
1/ Can intramuscular vaccination induce an immune response that protects against not only disease (#COVID19), but viral infection and transmission of #SARSCoV2 in the local mucosa? In a new preprint by @GeorgieNahass et al we found that saliva may be KEY🧵
medrxiv.org/cgi/content/sh…
2/ Secreted *mucosal* antibodies 💦 protect from infection or spread of infection in the mucosa of the nose 👃 and mouth 👄. *Circulating* antibodies 🩸prevent systemic infection and disease. Which antibodies do we make after vaccination? @SalivaStudy💉
3/ We measured antibodies against the #SARSCoV2 receptor binding domain (RBD) in *plasma* & *saliva* from convalescent or vaccinated individuals and tested their neutralizing potential using a replication competent rVSV-eGFP-SARS-CoV-2.

VIDEO:
#COVID19
4/ While individuals with a history of #COVID19 had detectable RBD-specific antibodies and neutralizing ability in their *saliva and plasma,* one of our most surprising findings was the striking differences in *salivary* antibodies between vaccines. 🦠💉 ImageImage
5/ Individuals who had received 1 dose of Ad26.COV2.S (J&J) produced high levels of *circulating* antibodies against RBD, as expected. However, these same individuals had very low levels of antibodies in their *saliva,* which also lacked the ability to neutralize the virus. 💉 ImageImageImageImage
6/ The true ✨magic of #ScienceTwitter is *THIS* right here! The tweet that kicked off an incredible international collaboration to help advance our understanding of our immune responses to these vaccines! @JenGommerman we adore you! 💕



#SpitKingdom
7/ Individuals who had received mRNA vaccination with BNT162b2 (Pfizer) or mRNA-1273 (Moderna) in 1 or 2 doses also developed robust RBD-specific antibodies with neutralizing ability in the *plasma* but unexpectedly ALSO in the *saliva.* #COVID19 💉💉 ImageImage
8/ The highest levels of *salivary* neutralizing activity were in participants who received 2 doses of mRNA vaccine AND made high levels of anti-RBD IgA in their saliva (comparable to convalescent individuals). Only cohort to reach statistical significance at stringent FRNT70. Image
9/ Dr. @JenGommerman @UofT 🇨🇦 & team evaluated these same *saliva* samples and found that their IgA had secretory chain, demonstrating that these are dimeric IgA (found in mucosal tissues)

PAPER (@SalmaSheikhM et al): medrxiv.org/content/10.110…

THREAD:
10/ Most importantly, our study shows that all 3 vaccines granted emergency use authorization (EUA) in the US induce robust antibody response in the *plasma* protecting against severe disease and death. We need every vaccine in our fight against this global threat.💉💉💉 #COVID19 ImageImage
11/ ALL 3 vaccines w/ EUA approval in the US can induce immune responses in the *saliva,* albeit at varying levels.

Not having sufficient levels of mucosal antibodies at the site of infection (👃&👄) may put people at risk for infection & transmission in the upper airway.
12/ Could there be a novel mechanism of the mRNA vehicle to permeate the mucosal immune compartment and induce a mucosal immune response? This has not historically been seen with intramuscular vaccination.

PHOTO: @FlorianKrammer @Nature nature.com/articles/s4158… Image
13/ Or is it just leakage of antibodies from the blood into the saliva, where super high antibody levels in the blood then also lead to more significant levels in the saliva? Image
14/The role of *salivary* antibodies in protection against #SARSCoV2 is unknown. Surveillance of salivary antibodies could provide critical insight into who is at highest risk for breakthrough infection post vaccination, as well as helping to optimize protection against the virus https://pubmed.ncbi.nlm.nih...
15/ The immune response is complex and multifaceted. Our study was restricted to the role of antibodies. T-cells were not evaluated, although they may play a role that is especially important in protection against severe disease resulting from new variants. #COVID19 #COVID Image
16/ Together, our 2 studies provide extremely pertinent new information on the impact of different vaccine platforms, dosing, and schedules on mucosal immunity to #SARSCoV2, and compare different vaccination strategies that have been implemented in North America.💉🇺🇸🇨🇦 #COVID19 ImageImage
17/ Our study has several limitations, notably, this data is PRE-DELTA. The sample sizes are small. ***
We tried to capture as many of the limitations as we could think of in the text. Image
18/ We would like to thank all of the co-authors @GeorgieNahass @ShulmanSalomon @ErinSandersNP (+many not on twitter) for all your efforts and contributions, and so many of you science twitter friends for helpful advice and reagents @CyrilPedia @KevinWNg @sding88 @vsv512

• • •

Missing some Tweet in this thread? You can try to force a refresh
 

Keep Current with Michal Tal, PhD

Michal Tal, PhD Profile picture

Stay in touch and get notified when new unrolls are available from this author!

Read all threads

This Thread may be Removed Anytime!

PDF

Twitter may remove this content at anytime! Save it as PDF for later use!

Try unrolling a thread yourself!

how to unroll video
  1. Follow @ThreadReaderApp to mention us!

  2. From a Twitter thread mention us with a keyword "unroll"
@threadreaderapp unroll

Practice here first or read more on our help page!

More from @ImmunoFever

Mar 6, 2025
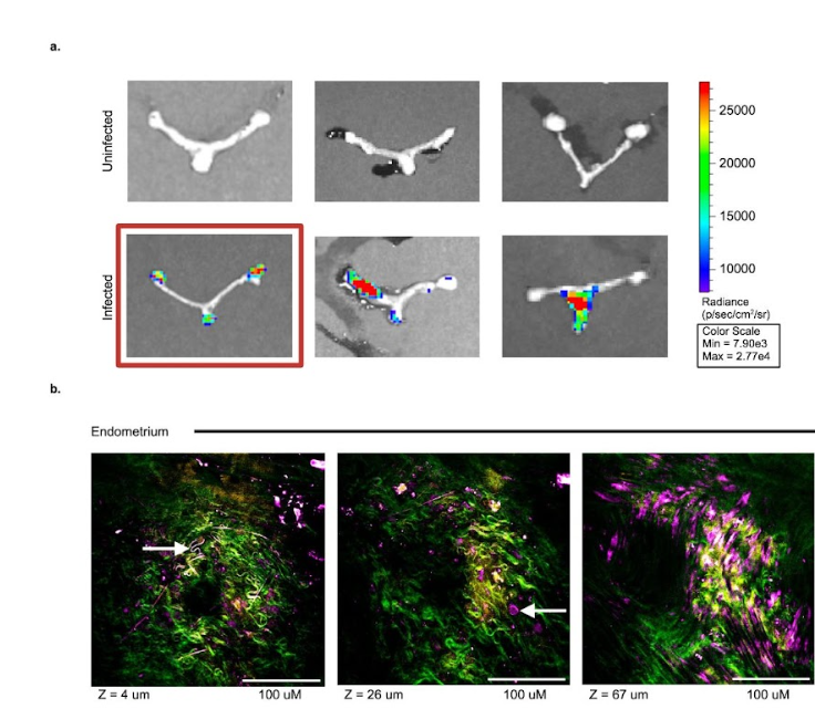
Finally online - sharing our findings that #Lyme disease bacteria can live in female reproductive organs for over a year and increase risk for gynecological disease!!! We found this increased risk in mice and humans! 😱 (thread below)
medrxiv.org/content/10.110…Image
Mice with Lyme got cysts & tissue damage in their uterus and ovaries. The older the mice, the worse the damage was. We then studied 100,000s of human health records. People with Lyme had much higher rates of endometriosis & other problems. 📊👩‍⚕️ Image
Image
Lyme disease isn't just skin and joints. It can cause serious, long-term damage to the female reproductive tract. This is important. Special imaging showed #Lyme causing bacteria glowing in mice uteruses. We tracked the infection for months. Image
Read 8 tweets
Nov 23, 2024
The absolute best post of the day, and probably of the month, was from the other place, but I'll tell you all about it here.
This public atlas came online to relate disease to protein levels found in the blood from thousands of people across many diseases, searchable by sex. 1/ Image
The paper about it (published yesterday), is incredible! They highlighted proteins that show up across tons of diseases (GDF15) vs proteins that are disease specific, as well as proteins that show tremendous #SexDifferences in their disease involvement. 2/ cell.com/cell/fulltext/…
So, what caught my eye and knocked me off my seat? I looked up the IgE high affinity receptor (FCeR1A). This protein facilitates really pesky allergy symptoms, and I'm convinced this is an unappreciated culprit in #IACI. And would you look at that?! In females it seems to be! 3/ Image
Read 9 tweets
Oct 29, 2024
1/I finally have a moment to tell you why I think there's something really huge here in @arthur_courtin's new study. Because there's this superfamily of temperature sensing proteins I'm low key obsessed with and I don't think we have given enough consideration in immune cells...
2/Your ability to feel the heat of 🌶️ capsaicin depends on a protein called TRPV1, a critical member of the TRP superfamily of proteins. TRPV1 and the other TRPs aren't just expressed on nociceptive and peripheral neurons, but also immune cells and control inflammation responses A figure about TRP protein regulation of inflammation from https://pubmed.ncbi.nlm.nih.gov/38473965/
Image
3/ Some of you may recall that the TRP protein superfamily made the spotlight with the 2021 Nobel to David Julius and @ardemp
Read 6 tweets
Oct 1, 2024
1/ The term "chronic EBV" used to elicit an🙄from many (most?) clinicians before this enormous study profiling over a million service people for decades found a causative association between Epstein Bar Virus (EBV) and Multiple Sclerosis (MS). science.org/doi/10.1126/sc…
2/ One must consider that most people are infected with EBV. For many, it would just have been one of many unremarkable "colds" without any directly associated lasting disease. Remarkably, the Bjornevik et al study found that EBV could take over a decade to trigger MS. Image
3/ EBV, like other Herpesviruses, integrate themselves into the DNA of infected cells and express just a few latency genes as they wait for the right opportunity to reactivate. (side note that JAK/STATs are important suppressors of EBV reactivation- inhibit these with caution!) table describing latency and reactivation of herpesviruses from: https://www.ncbi.nlm.nih.gov/pmc/articles/PMC8706188/
Read 6 tweets
May 11, 2024
One of the craziest things I learned last week at #AAI2024 was that we have more free-floating extracellular mitochondria in our blood than white blood cells. This was not in any textbook that I ever read!

And the original paper:
sci.news/biology/cell-f…
faseb.onlinelibrary.wiley.com/doi/10.1096/fj…
Wow! Thank you so much for all these interesting and thoughtful responses on all the different threads. I'm going to try to compile some of the most thought provoking ones into this thread to keep track. 2/
Read 8 tweets
Feb 10, 2023
You've likely heard about gas stoves and indoor air pollution. But we don't have a gas stove. Yet, we had an indoor air pollution mystery that took me and my husband (both PhDs) 11 nights of bad air to figure out.

What the heck was going on? A 🧵 1/18
One morning in December I woke up and saw the PurpleAir (air quality sensor) bright red. A color I hadn't seen it since the wildfire smoke in California. A color I never expected to see living in the quiet suburbs of Boston. 2/
As you can see, we've had some air pollution peaks in our house before and since, all around 7pm, with thin little spikes that go quickly up and quickly back down. For a few of them I remember - I burned some brioche in the toaster, or I waited too long to stir the chili... 3/
Read 20 tweets

Did Thread Reader help you today?

Support us! We are indie developers!


This site is made by just two indie developers on a laptop doing marketing, support and development! Read more about the story.

Become a Premium Member ($3/month or $30/year) and get exclusive features!

Become Premium

Don't want to be a Premium member but still want to support us?

Make a small donation by buying us coffee ($5) or help with server cost ($10)

Donate via Paypal

Or Donate anonymously using crypto!

Ethereum

0xfe58350B80634f60Fa6Dc149a72b4DFbc17D341E copy

Bitcoin

3ATGMxNzCUFzxpMCHL5sWSt4DVtS8UqXpi copy

Thank you for your support!

Follow Us!

:(