Another good study simulating effects of masks, HEPA cleaners, ventilation in a small meeting room. By NIOSH team incl. Lindsley, et al.
mdpi.com/1999-4915/13/1…

🔸 Masks reduced aerosol by 50% +
🔸 Additive further exposure reduction w/ any combo of HEPA, ventilation
Summary 🧵
2/ For reference, this is essentially the same NIOSH team that did some other really nice work on masks and air cleaners:
e.g.:
And:
3/ The experimental team here used one aerosol source (0.3 - 3 microns) and three recipients, in various combinations. They used a relatively small room (54 m3) with 2 ACH on low fan speed in order to simulate a realistic meeting-type room.
4/ In all cases, universal masking of 4 "participants" reduced aerosol exposure (see diff. between left/right bars ⬇️). Placement & distance also matters. Face-to-face orientation was worst (obv) when unmasked.
Yellow = source; three others = recipients.
5/ Similar to last perspective, but with speaking source (yellow) facing three participants in audience. Person most directly in-line had greatest exposure, but not much different from others farther away. Masks helped a great deal.
6/ Using mechanical HVAC system on three speeds (resulting in 2, 4, 6 ACH) reduced exposure by "~5% per unit increase in air change per hour (ACH)". Again, masks add to further exposure reduction.
ASHRAE & others have recommended for pandemic to crank the delivery of clean air.
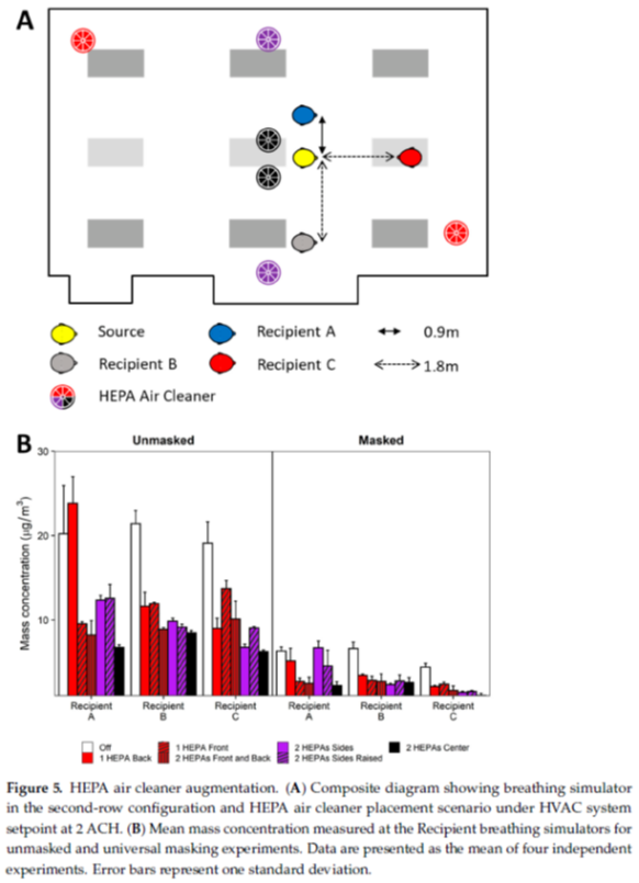
7/ Adding 1 or 2 HEPA air cleaners around the room at several locations (when HVAC at 2 ACH) also reduced exposure, whether participants masked or not. Putting HEPAs in center (black bars) reduced exposure the most.
8/ By modeling the aerosol concentration across the whole room, they showed effect not just for three experimental recipients, but for others as well.
Adding HEPA purifiers, especially centrally in room produced lowest exposure (darker colors).
9/ They also tabulated the noise volume (dB) for the various scenarios. One pushback against adding HEPA is the possible noise. This is one factor when choosing a HEPA unit for your needs.
10/ Their work adds to a strong body of literature showing the additive effects of layered aerosol reduction strategies. All layers help:
🔸Masks, especially when tight & high filtration quality
🔸Ventilation, HVAC or windows
🔸Room filtration, HEPA matched to size & placed well
11/ So if you are thinking about getting a HEPA filter for yourself, or maybe as a donation for a school -- do it! See various practical tips & info here:
12/ And if you're looking to a mask for airborne virus protection -- Any mask better than none, BUT wearing one with the best quality & best fit is key. Upgrade to a #BetterMask like an N95, KF94/KN95 from a reputable source, or an elastomeric respirator.

• • •

Missing some Tweet in this thread? You can try to force a refresh
 

Keep Current with Dr. Alex Huffman (he/him)

Dr. Alex Huffman (he/him) Profile picture

Stay in touch and get notified when new unrolls are available from this author!

Read all threads

This Thread may be Removed Anytime!

PDF

Twitter may remove this content at anytime! Save it as PDF for later use!

Try unrolling a thread yourself!

how to unroll video
  1. Follow @ThreadReaderApp to mention us!

  2. From a Twitter thread mention us with a keyword "unroll"
@threadreaderapp unroll

Practice here first or read more on our help page!

More from @HuffmanLabDU

5 Dec
Nice mask study ~consistent w/ prev. results.
pnas.org/content/118/49…

"... face masks sign. reduce the risk of SARS-CoV-2 infection compared to social distancing. We find a very low risk of inf. when everyone wears a face mask, even if it doesn’t fit perfectly on the face." 1/🧵
2/ The authors perform "upper bound" analyses to get around complexities in modeling risk.

"We conclude that wearing appropriate masks in the community provides excellent protection for others and oneself, and makes social distancing less important."
pnas.org/content/118/49…
3/ I especially like this overview schematic comparing FFP2 (~N95) to surgical mask usage based on combos between two people.

Consistent with the old refrain "any mask is better than no mask, but masks with better fit & filtration protect much more."
Read 14 tweets
2 Dec
The #Omicron variant has been found in Colorado, thx to thorough surveillance by @CDPHE.

Omicron cases now detected in three counties in the US. I live in one of them. Seems like a great*time to take both individual & collective responsibility to slow spread. How?
Short 🧵 Image
2/ Don't freak out. It's "not a time for panic, a time for caution." You have some indiv control over your COVID health risk:
✅ Vax + boost yourself & family
✅ Wear a tight-fitting, high-quality mask
When possible:
✅ Avoid crowded areas
✅ Move meetings outside
✅ Open windows
3/ Loads of resources on what high-quality mask to choose & the #COVIDisAirborne safety protocols that you can follow.

A couple example recent threads on #BetterMasks:
*
Read 10 tweets
1 Dec
Led by @RommieAmaro, "a team of 50 scientists has for the first time created an atomic simulation of the coronavirus nestled in a tiny airborne drop of water."

“People have literally never seen what this looks like.”
Article by @carlzimmer @13pt: nytimes.com/interactive/20…
(1/x)
2/ The @nytimes article by @carlzimmer @13pt is a fantastic overview of the complexity of viruses hitching a ride in aerosols. Little drops full of virus, proteins, mucins, surfactants, lung fluid, water.

The simulations are mind-blowingly cool.
nytimes.com/interactive/20…
3/ And crazy complicated: "the researchers needed one of the world’s biggest supercomputers to assemble 1.3 billion atoms & track all their movements down to less than a millionth of a second."

“While molecular modeling is not a new thing, the scale of this is next-level”
Read 7 tweets
30 Nov
"Nearly 40% of COVID cases related to outbreaks in Colorado are at schools"; By @EricaBreunlin @fishnette

This is equally unsurprising & disappointing. I'm torn by thoughts that districts often:
* are overwhelmed
* largely ignore airborne prevention
🧵⤵️
coloradosun.com/2021/11/29/col…
2/ There have been *countless* sources for good, data-backed science on how to radically slow COVID spread in schools. Pick from any number of excellent Colorado experts or widen the net to advocates & experts all over the country and world.
The solutions are ready to be applied.
3/ This was a @ColoradoSun OpEd I wrote earlier this year with one of many impassioned pleas:
Read 19 tweets
29 Nov
Never been a better time to help improve indoor air quality:
* Schools may see COVID increases from holiday travel
* Omicron variant threatening
* Black Fri & Cyber Mon deals at play

If you have any $ margin, consider buying a HEPA filter or two for your local school.
(Short 🧵)
2/ Many commercial HEPA air cleaners you can choose from. Choose:
✅ Enough CADR for room (~2/3 of room area)
✅ HEPA (& ignore ionization/plasma)
✅ Look for lower cost & sound

See excellent thread by @marwa_zaatari w/ helpful tips & data below:
3/ Practical notes on HEPA product specifications:
* CADR (clean air delivery rate) is essentially air flow through the filter X particle removal efficiency
* You want enough CADR to meet room needs
* Can add units to add CADR
* CADR/noise usually listed only for highest speed
Read 16 tweets
24 Nov
Several counties in Colorado put a #MaskMandate order into effect starting today: cpr.org/2021/11/23/den…
It's a great time to remind people that masks aren't all the same. Any mask is more effective than no mask, but better fit & filtration quality upgrades protection.
Short 🧵
2/ There are so many great articles & resources on choosing a good mask, I picked just a few examples.
This article by @yeahyeahyasmin in @TheAtlantic is a great discussion of the need to wear #BetterMasks:
theatlantic.com/health/archive…
3/ This article by @tanyalewis314 is another good example that goes through reasons for #BetterMasks.
scientificamerican.com/article/why-we…
Read 14 tweets

Did Thread Reader help you today?

Support us! We are indie developers!


This site is made by just two indie developers on a laptop doing marketing, support and development! Read more about the story.

Become a Premium Member ($3/month or $30/year) and get exclusive features!

Become Premium

Too expensive? Make a small donation by buying us coffee ($5) or help with server cost ($10)

Donate via Paypal

Or Donate anonymously using crypto!

Ethereum

0xfe58350B80634f60Fa6Dc149a72b4DFbc17D341E copy

Bitcoin

3ATGMxNzCUFzxpMCHL5sWSt4DVtS8UqXpi copy

Thank you for your support!

Follow Us on Twitter!

:(