@TheCosmosUK Profile picture
Jun 29 5 tweets 2 min read
1/ Still not convinced this is going to happen. The Tories are allegedly planning for GE in August next year (& they may well have been assured of this). This will give the SNP more excuses for delay. Even if the ref still takes place in October 2023 after an August GE...
2/The mandatory General Election will then be circa 2027. By this point Sturgeon will probably have stepped down and the promise of independence will no longer her "problem" to manage. Rather than as move towards independence...
3/... this perhaps yet another sign that an early General Election is in play. Others include Crosby attending cabinet and Right Wing Labour MPs laying the groundwork for leadership campaigns. Apologies for the scepticism but past behaviour is best guide to future action...
4/... and the past behaviour of #Sturgeon's SNP is not to show much interest in independence. Suspect this is more to do with internal SNP politics, with people getting itchy feet over lack of progress than meaningful action and various scandals tarnishing reputations...
5/5 So it may be more accurately described as a dead cat referendum, not a wildcat one. An interesting question will be how much heat #Sturgeon's gets from unionist press over this. Anything less than full blown assault will indicate they aren't worried #ScottishIndependence2023

• • •

Missing some Tweet in this thread? You can try to force a refresh
 

Keep Current with @TheCosmosUK

@TheCosmosUK Profile picture

Stay in touch and get notified when new unrolls are available from this author!

Read all threads

This Thread may be Removed Anytime!

PDF

Twitter may remove this content at anytime! Save it as PDF for later use!

Try unrolling a thread yourself!

how to unroll video
  1. Follow @ThreadReaderApp to mention us!

  2. From a Twitter thread mention us with a keyword "unroll"
@threadreaderapp unroll

Practice here first or read more on our help page!

More from @TheCosmosUK1

Jul 1
1/ Thread on a self imposed predicament faced by the establishment, which consists of 2 main problems:
A) #Johnson
B) #littlekeir
2/ Faced with the possibility of a @jeremycorbyn led Government, the establishment turned to explicitly incompetent and corrupt but reliably populist #Johnson as the one man who could stop #Corbyn. The reasoning was probably this: However bad #Johnson would turn out...
3/ Wouldn't matter all that much because with @jeremycorbyn ousted, the system could go back to normal, with a "competent", if dull, Blairite Labour leader ready to step into the breach with a capitalist B-team should #Johnson prove too embarrassing. #littlekeir seemed perfect.
Read 12 tweets
Jun 19
1/The sudden support for trade unionism by the Labour right (yes, @PeoplesMomentum, that includes Rayner) tells us 3 things:
Firstly #littlekeir #Starmer has failed. His purpose was: destroy the Labour left (basically accomplished) while safeguarding the party as a vehicle for...
2/... Right wing Liberals (failed). For the second to work, the right would have to deligitimise Corbynism by providing that Blairite Labour could win elections, framing this as the only way forward.
3/ a Blarite Labour on course for election victory, need not worry about unions because they would be doing well enough out of private donors buying in influence. And this brings us to the second point: Labour is going to lose the next election & frontbenchers know it.
Read 10 tweets
Jun 15
1/ Astute analysis by the @NewStatesman's @harrytlambert (doesn't mean he's on our side), which identifies that the #Rwanda flight as a key play in the Tory culture war, designed to draw election battle lines. There is an obvious strategy for dealing this: take it head on. Image
2/ If many UK citizens don't like the reality that people are being smuggled to our shores, an astute left wing politician would simply draw their eyes to the root cause: western wars started to expand markets for goods, services and weaponry to be traded in the US dollar.
3/ A good portion of the 70million refugees in the world today (many of whom are internally displaced) have been forced to leave by the destruction of their nations by the Anglo Saxon Empire: Yemen, Libya, Afghanistan, Iraq and more. This is not a conversation the Tories want.
Read 5 tweets
Jun 8
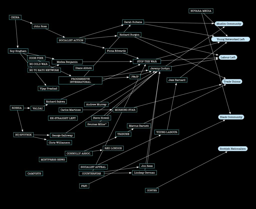
1/ It's very easy to dismiss this chart, allegedly by Paul Mason as nonsense. Much of the content, such as the implication that @STWuk's @JohnWRees is somehow influenced by China is bizarre. However...
2/... structure of the chart itself resembles the strategic/conspiratorial thinking of the British security services, as outlined by once infamous anti-Soviet spy Sidney Reilley, in his memoirs: pbs.twimg.com/media/FUtce1oX…
3/ Outlining how his networks in the Soviet Union operated, Sidney explained:

"It was essential that my Russian Organisation should not know too much and that no part of it should be in a position to betray another." ...
Read 20 tweets
Jun 8
1/ There is a bit of an issue with the British left, in that it assumes that the Empire and its institutions are somehow compatible with socialism. In reality, the reason we have lost the #NHS IS the Empire, including NATO, the Royal Family, flag waving, etc.
2/ For instance, the empire is underpinned by international finance which facilitates money laundering across borders for arms deals via the city of London, a system protected by the Royal Family...
3/ ...which has investments in tax havens and can block any legislation that directly impacts upon its interests before it reaches parliament. dumptheguardian.com/uk-news/2021/f…
Read 8 tweets
Jun 7
1/ The truth is probably not as clear cut as the MSM media would suggest. Just one poll, and an outlier at that. But it suggests that it is entirely *possible* for #Johnson to win the next election. #Labour is not where it needs to be...
2/ By elections are strange beasts. It's important that oppositions win them to show that they are successfully eating in to the support of the Governing Party. But oppositions who win by-elections don't necessarily go on to win General elections...
3/ This is because they tend to be used as protests against the Government, as do local elections. MSM journos are picking & choosing their political precedents. It's true that the vote of confidence means that #Johnson is less likely to lead the Tories into the next election...
Read 7 tweets

Did Thread Reader help you today?

Support us! We are indie developers!


This site is made by just two indie developers on a laptop doing marketing, support and development! Read more about the story.

Become a Premium Member ($3/month or $30/year) and get exclusive features!

Become Premium

Don't want to be a Premium member but still want to support us?

Make a small donation by buying us coffee ($5) or help with server cost ($10)

Donate via Paypal

Or Donate anonymously using crypto!

Ethereum

0xfe58350B80634f60Fa6Dc149a72b4DFbc17D341E copy

Bitcoin

3ATGMxNzCUFzxpMCHL5sWSt4DVtS8UqXpi copy

Thank you for your support!

Follow Us on Twitter!

:(