Zak Profile picture
Apr 24 8 tweets 3 min read
Un paio di pensieri sul padiglione ucraino.
L'opera non è originale per la Biennale: è di Pavlo Maklov e ci ha lavorato dagli anni '90.
Il progetto originario prevedeva una fontana per la città di #Kharkiv 👇
1/8
#thread #ucraina #biennale #arte
L'opera si intitola "Fountain of Exhaustion", e voleva veicolare la disillusione post-caduta del regime sovietico.
Ogni singolo elemento della fontana divide il flusso di acqua in due rivoli, così facendo togliendo forza al flusso originale. L'idea è essere metafora...
2/8
...delle energie dei singoli per il cambiamento, che non riescono a focalizzare uno scopo coerente e vengono quindi disperse (di qui l'Exhaustion del titolo).
Ora, mi vengono in mente due osservazioni. La prima è che la mia formazione non mi permette di NON notare che...
3/8
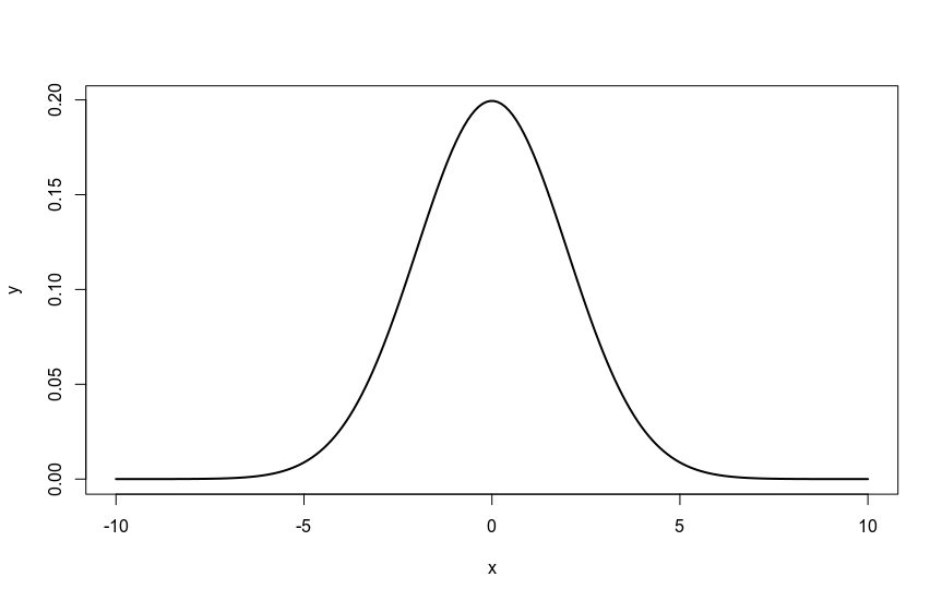
...il flusso alla fine della fontana non è "esausto", ma corrisponde anzi a qualcosa di ordinato: una gaussiana.
Insomma, dagli sforzi dispersi dei singoli non emerge il nulla, ma qualcosa che non abbiamo deciso. Il parallelismo con un conflitto che non possiamo ignorare...
4/8
...è tremendo: fare niente non porta a "nulla", porta all'emergere di qualcosa di spaventoso. Per inciso, lo stesso funziona altrove (Yemeniti, Curdi...): noi non focalizziamo il nostro impegno ed emergono cose fuori dal nostro controllo.
5/8
La seconda considerazione è strettamente legata: fa strano pensare, dopo le ultime cronache, a Kharkiv come a un luogo per il quale progettare una fontana.
E il fatto che questa fontana parlasse di una mancanza di focalizzazione e di progettualità di quella...
6/8
...comunità (mancanza di progettualità che alla fine ha anche impedito che l'opera venisse realizzata) mi manda fuori di testa. Una maggiore progettualità avrebbe cambiato qualcosa? Sarebbe stata inutile perché comunque spazzata via? Voglio pensare che alla fine...
7/8
...sarebbe servita, e che comunque serva ancora, e che il dramma della distruzione sia solo l'evento luttuoso che alla fine spronerà a tirare fuori il meglio, a focalizzare gli sforzi dei singoli per un progetto comune.
8/8

• • •

Missing some Tweet in this thread? You can try to force a refresh
 

Keep Current with Zak

Zak Profile picture

Stay in touch and get notified when new unrolls are available from this author!

Read all threads

This Thread may be Removed Anytime!

PDF

Twitter may remove this content at anytime! Save it as PDF for later use!

Try unrolling a thread yourself!

how to unroll video
  1. Follow @ThreadReaderApp to mention us!

  2. From a Twitter thread mention us with a keyword "unroll"
@threadreaderapp unroll

Practice here first or read more on our help page!

More from @parvalicet

Apr 25
Oggi, 25 Aprile, a Venezia è anche il San Marco, il Patrono.
Tradizione vuole che si regali un bocolo (bocciolo di Rosa) alla donna amata.
La tradizione è antichissima, pre abbia 1.200 anni. 👇
1/7
#thread #25aprile #sanmarco #bocolo Image
La tradizione risale infatti alla figlia di un Doge, Agnello Particiaco. La ragazza (soprannominata Vulcana) era un peperino e si innamorò di un trovatore, Tancredi (no, @MarcoStac e @cmgaston, non il portiere).
Il padre, patrizio veneziano, non poteva che disapprovare…
2/7 Image
…l’amato partì allora con l’Imperatore (tale Carlo Magno) a combattere gli infedeli e a trovare la gloria sul campo per guadagnarsi così l’approvazione del padre di lei. Ottenne entrambe, ma prima di poter tornare cadde (ovviamente valorosamente) sul campo di battaglia.
3/7 Image
Read 7 tweets
Sep 28, 2021
Ho la TL invasa dalla #spigolatrice, e mi sembra che gli schieramenti principali si dividano tra:
a) è sessista
b) i puritani hanno paura delle forme femminili

Forse è opportuno dire qualcosa sul ruolo del corpo nell'arte.
Ma andiamo con ordine...
#thread #nudo 1/9
In primis l'ostentazione del corpo nell'arte non ha necessariamente una connotazione sessuale.
È con la controriforma che aumentano i pudori, e il percorso artistico successivo tende a smontarli, spesso attraverso lo scandalo. 2/9
Se fino a metà '800 il nudo è quasi trascendente, si pensi a Olympia di Manet: qui è chiaramente caricato di connotazioni sessuali, ma queste connotazioni servono a sottolineare il potere della protagonista.
3/9
Read 9 tweets
Mar 29, 2021
Quando pensiamo al gioco degli scacchi abbiamo tutti in mente una forma particolare per i pezzi in questione.
Una forma è così radicata che basta vedere un dettaglio di un singolo pezzo per capire che si parla di scacchi.
#thread #scacchi #design #staunton #bauhaus
1/12
In realtà questo tipo di pezzi ha una storia abbastanza recente, mentre il gioco ha una storia antica.
Il design di cui stiamo parlando risale a poco meno di 2 secoli fa. Ha a che fare con un giornalista, un maestro di scacchi, e un negozio di giocattoli.
2/12
Il punto chiave è che è chiaro a tutti che, sebbene la cosa fondamentale sia identificare in maniera univoca i 6 diversi tipi pezzi sulla scacchiera, è anche opportuno avere un design identificabile da tutti, a prescindere dalle culture di provenienza.
3/12
Read 12 tweets
Sep 3, 2020
Breve #thread sul caso #Navalny:
Angela Merkel è cresciuta nella DDR, paese in cui la Stasi impiegava, per spiare gli stessi cittadini, più dell'1% della popolazione.
Ogni Tedesco orientale era certo di essere spiato.
1/n👇
Ai ragazzi che uscivano di casa i genitori davano raccomandazioni anche su come comportarsi in caso la Stasi volesse reclutarli.
È seguendo queste indicazioni che la giovane Merkel li rimanda al mittente, rinunciando come conseguenza a un incarico di ricercatrice a Ilmenau.
2/n
Negli anni '80 la Merkel sarà schedata come poco affidabile e controllata.
Quindi sa perfettamente cosa vuol dire vivere sotto un regime.
E l'ironia della sorte vuole che in quegli anni lavorasse presso la Stasi un certo ufficiale di collegamento Russo: Vladimir Putin.
3/n
Read 4 tweets
Sep 1, 2020
Al quinto piano del centro Pompidou c'è questo quadro di Mondrian.
Come ci suggerisce il nome ("New York City") si tratta di un paesaggio. È un'opera tarda del pittore, quasi alla fine della sua ricerca su questo tipo di soggetto.
#thread #mondrian #pittura #astrattismo
1/10
Pieter Cornelis Mondriaan nasce nel 1872. Il suo anno di nascita è quello di "Impression, soleil levant" di Monet.
Lo zio lo inizia alla pittura "en plein air" e 14 anni deciderà che quello che vuole fare è dipingere e a 20 si iscriverà all'Accademia di Belle Arti.
2/10
Per avere un minimo di contesto, gli anni in cui matura questa sua decisione sono quelli in cui Van Gogh dipinge le sue opere più famose.
Anche se il giovane Piet all'inizio non lo conosce, è anche lui un figlio di questo tempo, dell'espressionismo.
3/10
Read 10 tweets
Jun 10, 2020
Le pulsioni iconoclaste degli ultimi giorni mi spingono a condividere con voi un rant su memoria, celebrazione e adesione.
Cosa celebriamo? Cosa ricordiamo? Chi lo decide?
#thread #memoria #rant #iconoclastia
1/11
Una statua di Colston viene abbattuta, una di Churchill viene imbrattata. Da noi si fanno battute sulle statue degli imperatori romani e sulle tracce ancora evidenti del fascismo.
Ma si tratta sempre della stessa cosa? Dobbiamo applicare sempre lo stesso trattamento?
2/11
La prima cosa, qualunquista, da dire è che ovviamente ogni persona (e per estensione ogni istituzione e ogni periodo storico) ha luci e ombre.
Qui dobbiamo farci due domande. La prima è: quella persona ha portato più avanti le luci o le ombre?
03/11
Read 11 tweets

Did Thread Reader help you today?

Support us! We are indie developers!


This site is made by just two indie developers on a laptop doing marketing, support and development! Read more about the story.

Become a Premium Member ($3/month or $30/year) and get exclusive features!

Become Premium

Don't want to be a Premium member but still want to support us?

Make a small donation by buying us coffee ($5) or help with server cost ($10)

Donate via Paypal

Or Donate anonymously using crypto!

Ethereum

0xfe58350B80634f60Fa6Dc149a72b4DFbc17D341E copy

Bitcoin

3ATGMxNzCUFzxpMCHL5sWSt4DVtS8UqXpi copy

Thank you for your support!

Follow Us on Twitter!

:(