Hemed Profile picture
Apr 29 24 tweets 12 min read Twitter logo Read on Twitter
Tutorial thread Blender 3-D Maps🏔️🗺️🧵: In this tutorial I'm going to show how you can also create 3-D Maps like the one shown below. Using #QGIS and #Blender....#esri users you can follow along too because it can be done in your software too #gischat #thread #geospatial ImageImageImageImage
So I would divide this tutorial into four parts
1. Data Gathering(with @OpenTopography ) or DIVA
GIS
2. QGIS(Black map and Color Map)
3. Rendering in Blender(No geometry nodes)
4. QGIS or other softwares (final touches)
1. In data gathering I normally use @OpenTopography to download the DEM required for blending/rendering .....the 90m and 30m and 10m are key consideration when downloading dem for instance in small area 30m works well but in large areas 90m works best....
....If you use 90m on small area the result may not look pleasing to the eyes so please consider this when choosing DEM on how to download you can follow this tutorial of @OpenTopography in YouTube and also you can watch other videos to learn more
Another alternative is for Country DEM in which I usually prefer DIVA GIS the You can download using this site
diva-gis.org/gdata
So Step two is QGIS black map and color map preparation:Suppose you already downloaded your DEM you should place it in QGIS and prepare the respective two......I'm going to use #Finland as an example Finland loaded on QGIS
The Black Map is simply prepared by changing background into Black by going to project then properties then General.....Background change(white to Black) and place it into Print layout .....changing print layout page into (210 x 210) page and export in 600dpi PNG as shown below ImageImageImageImage
Then You should do the same with color one in which you change the Background into white...And the DEM into Colorize one The scale should be the same as black one and same exportation 600dpi PNG (The page height and width would be 4960px this info would be useful down the line) ImageImageImage
Okay now we go to step 3 which is Rendering in #Blender.....when you open blender it would look like this Image
In which there's a cube, camera and Light source........so the first thing you're going to remove the cube by deleting it then adding a plane as shown below. ImageImage
Then you resize it as the page height and width are 4960px in blender you write it in scale x=4.96 and y=4.96 to match Image
After that you add The displacement in Modifier properties Image
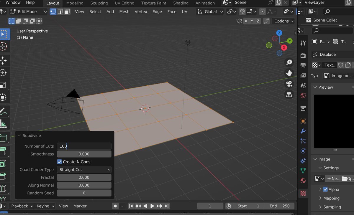
After That you subdivide your plane by changing object mode to edit mode.....right click then subdivide it into 100 ImageImageImage
Return into Object Mode .......Then You add your black image on texture properties ImageImage
Then Return to The Modifier properties to add Subdivision Surface- place level and render into 4 and 4 rather than 1 and 2 for good impression ImageImage
Go to material properties to add color image through image texture ImageImage
After That you do go to render properties chnge the filmic into standard ImageImage
And then in same render properties change render engine from Evee to Cycles Image
After that you shift to Light where you set it as sun with strength 5 then 90 degree angle as shown below Image
After that you set the Camera in which you change it from perspective to orthographic and down you put orthographic scale into 14 and then you change scale x=0 y=0 and z=4 in location and x=0 degrees y=0 degrees and z=0 degrees to get that top view as shown below ImageImage
For View side angle you press control-alt-0
Then After that you Press render then render image to render your DEM ImageImage
When it's done you crop your image then you do your final touches on Qgis or Arcmap any other software illustrator ,Paint3d,Inkscape figma. as 4th step
End of thread thank you for listening if you find this useful please keep me in your thoughts......I hope it may help you guys to achieve the same 3-D Maps (And yes I like Peanuts too:) )

• • •

Missing some Tweet in this thread? You can try to force a refresh
 

Keep Current with Hemed

Hemed Profile picture

Stay in touch and get notified when new unrolls are available from this author!

Read all threads

This Thread may be Removed Anytime!

PDF

Twitter may remove this content at anytime! Save it as PDF for later use!

Try unrolling a thread yourself!

how to unroll video
  1. Follow @ThreadReaderApp to mention us!

  2. From a Twitter thread mention us with a keyword "unroll"
@threadreaderapp unroll

Practice here first or read more on our help page!

More from @725Hemeed

May 1
Tutorial thread Blender 3-D Population Density👥📊🗺️Maps through @KonturInc using #QGIS and #Blender....#esri users you can follow along too because it can be done in your software too #gischat #thread #geospatial ImageImageImageImage
So I would divide this tutorial into four parts
1. Data Gathering(with @KonturInc )
2. QGIS(Black map and Color Map)
3. Rendering in Blender(No geometry nodes)
4. QGIS or other softwares (final touches)
So @KonturInc is a really good geospatial data provider together with risk management solution provider who deal with a lot of things as shown in link below But we will focus today on Their wonderful population data
kontur.io
Read 26 tweets
Jan 7
Tutorial Thread🧵 on how to create Climate maps using R Language specifically ClimateR🌧️🌤️ package created by Mike Johnson...In this tutorial I'm going to use The Kingdom of Saudi Arabia 🇸🇦#gischat #cartography #GIS #geospatial #Remotesensing #dataviz #R #rspatial #mapping
So At first Climate R is package created specifically to deal with climate illustration ......So in order to get it working you have to Have Remote package already and you have to Install Using the codes below. Codes for installing Climate R
So after that were going prepare the Tempreture illustration in which they are three ways of illustrating Mean Tempreture(One map),Annual Tempreture(Mutiple Maps) and Monthly Tempreture.
Read 21 tweets

Did Thread Reader help you today?

Support us! We are indie developers!


This site is made by just two indie developers on a laptop doing marketing, support and development! Read more about the story.

Become a Premium Member ($3/month or $30/year) and get exclusive features!

Become Premium

Don't want to be a Premium member but still want to support us?

Make a small donation by buying us coffee ($5) or help with server cost ($10)

Donate via Paypal

Or Donate anonymously using crypto!

Ethereum

0xfe58350B80634f60Fa6Dc149a72b4DFbc17D341E copy

Bitcoin

3ATGMxNzCUFzxpMCHL5sWSt4DVtS8UqXpi copy

Thank you for your support!

Follow Us on Twitter!

:(