Ralf Wittenbrink Profile picture
Jan 29, 2023 19 tweets 8 min read Read on X
Das Immunsystem von Kindern entwickelt kein "adaptives" Gedächtnis zum Schutz vor einer erneuten #SARSCoV2-Infektion

„Deshalb halten wir es für wichtig, dass Kinder geimpft werden.“

Kinder sind von schweren #COVID19-Symptomen weitgehend verschont geblieben,…

#Coronavirus
weil sie eine starke erste "angeborene" Immunreaktion haben, die das Virus schnell besiegt. Jetzt haben Forscher unter der Leitung von Wissenschaftlern des Garvan Institute of Medical Research herausgefunden, was dies für das Immunsystem bedeuten könnte. Anders als bei
Erwachsenen erinnert sich das Immunsystem von Kindern nicht an das Virus und passt sich nicht an. Wenn sie also das nächste Mal mit SARS-CoV-2 in Berührung kommen, behandelt ihr Körper das Virus immer noch als eine neue Bedrohung, so die Wissenschaftler.
Der Preis, den Kinder dafür zahlen, dass sie das Virus so gut abwehren können, ist, dass sie nicht die Möglichkeit haben, ein 'adaptives' Gedächtnis zu entwickeln, das sie schützt, wenn sie dem Virus ein zweites Mal ausgesetzt sind.
Professor Tri Phan, Hauptautor, Leiter des
Labors für Intravitalmikroskopie und Genexpression (IMAGE) und Co-Leiter des Programms für Präzisionsimmunologie bei Garvan. "Da Kinder noch nicht mit vielen Viren in Berührung gekommen sind, ist ihr Immunsystem noch 'naiv'. Und da sie keine Gedächtnis-T-Zellen entwickeln,
besteht die Gefahr, dass sie bei einer erneuten Infektion krank werden. Bei jeder neuen Infektion, wenn sie älter werden, besteht die Gefahr, dass ihre T-Zellen "erschöpft" und unwirksam werden, wie die T-Zellen bei älteren Menschen. Deshalb halten wir es für wichtig, dass Kinder
geimpft werden", sagt er. Das Immunsystem hat zwei Funktionen. Das angeborene Immunsystem ist die erste Verteidigungslinie und besteht aus physischen Barrieren wie der Haut und den Schleimhäuten, die das Eindringen von Viren verhindern. Es besteht auch aus Zellen, die chemische
Stoffe herstellen, um anderen Zellen Signale zu geben und die Viren abzuwehren. Das angeborene Immunsystem unterscheidet nicht zwischen den verschiedenen Virustypen. Die zweite Verteidigungslinie bilden die B- und T-Zellen des adaptiven Immunsystems. Diese Zellen verfügen über
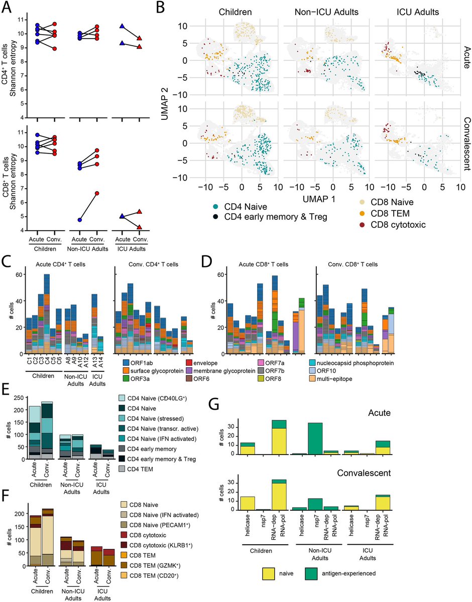
spezifische Rezeptoren, die verschiedene Teile eines Virus erkennen und unterscheiden können und eine schnelle Reaktion auslösen, um das Virus zu neutralisieren oder zu begrenzen. Säuglinge beginnen mit einem unbeschriebenen Blatt des Immunsystems, das einen viel höheren Anteil
an naiven T-Zellen aufweist. Im Laufe der Kindheit und des Erwachsenenalters, wenn sie mehr Viren ausgesetzt sind, werden die naiven T-Zellen durch Gedächtnis-T-Zellen ersetzt, die darauf eingestellt sind, auf Viren zu reagieren, die sie schon einmal gesehen haben.
Im Laufe der Zeit wird das Immunsystem mit jeder Infektion 'geschulter', so dass es schneller eine Immunreaktion auslösen kann, die genau auf die Viren abgestimmt ist, mit denen es sich zuvor infiziert hat", sagt Associate Professor Philip Britton, Arzt für pädiatrische
Infektionskrankheiten am Children's Hospital in Westmead und klinischer Leiter der Studie. "Das Immunsystem von Kindern verlässt sich nicht mehr hauptsächlich auf das angeborene System, sondern benötigt das adaptive System als Backup, wenn sie älter werden und Viren nicht mehr so
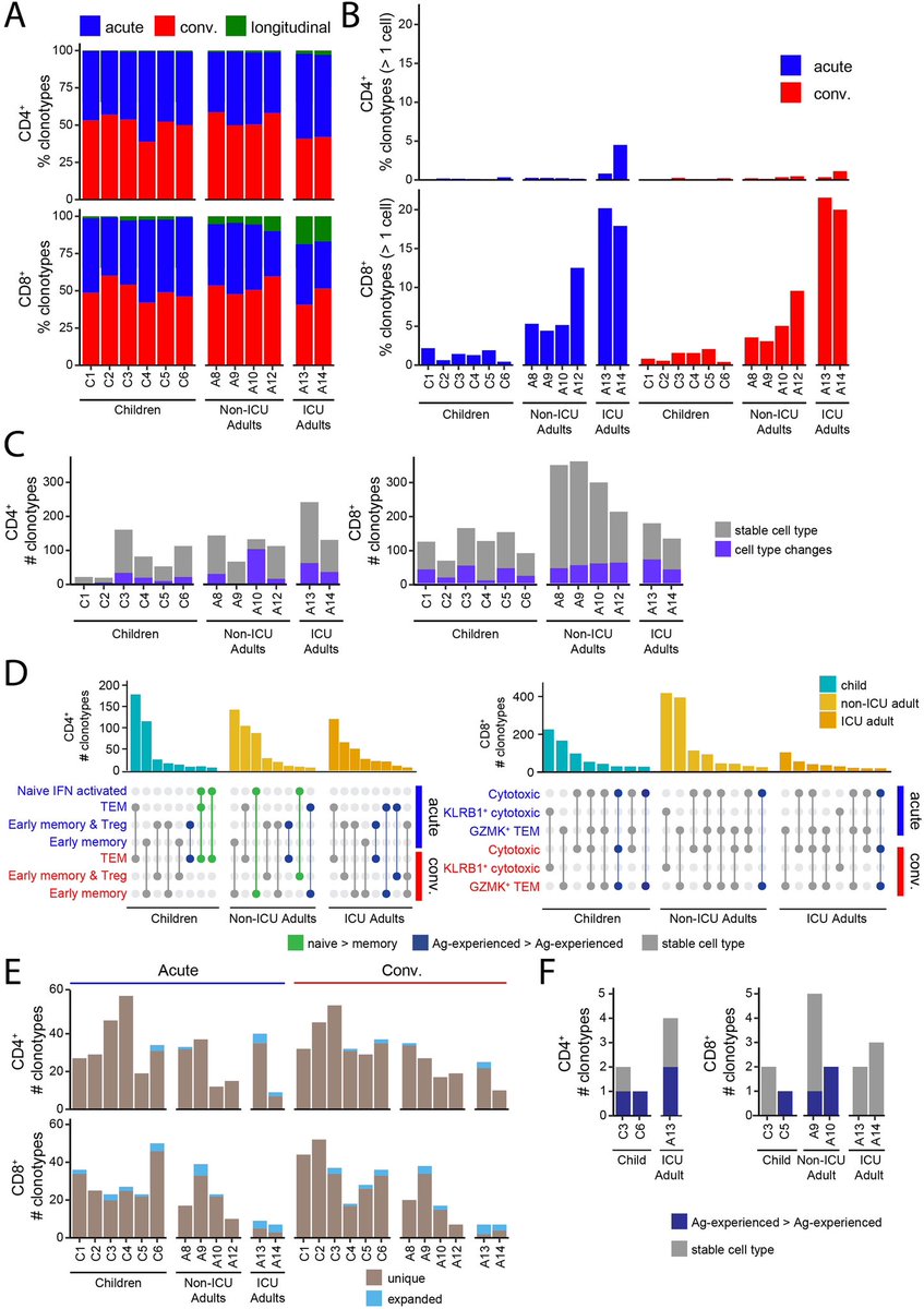
schnell beseitigen können." In der neuen Studie, die in der Fachzeitschrift Clinical Immunology veröffentlicht wurde, untersuchten Professor Phan, Associate Professor Britton und Kollegen die T-Zellen und die zellulären Immunreaktionen einer kleinen Gruppe von Kindern und ihrer
familiären Kontaktpersonen, die leichte oder keine Symptome einer Infektion mit SARS-CoV-2 aufwiesen.
Die Forscher sequenzierten Proben weißer Blutkörperchen, um die T-Zellen von Kindern und Erwachsenen zum Zeitpunkt der akuten Infektion und einen Monat später zu analysieren.
Da sie familiäre Kontaktpersonen untersuchten, die infiziert waren, konnten die Forscher die Auswirkungen genetischer oder umweltbedingter Einflüsse auf die Immunreaktion kontrollieren.
Sie fanden heraus, dass die Kinder viele verschiedene naive T-Zellen zur Bekämpfung von
SARS-CoV-2 hatten und nach ihrer Genesung nur geringe Gedächtnis-T-Zell-Reaktionen auf das Virus zeigten, während die Erwachsenen nur wenige naive T-Zellen hatten, aber nach ihrer Genesung gute Gedächtnis-T-Zell-Reaktionen zeigten. Interessanterweise deuten die Ergebnisse darauf
hin, warum ältere Erwachsene eine Art Überreaktion des Immunsystems auf SARS-CoV-2 haben können.
"Wenn Erwachsene zum ersten Mal mit SARS-CoV-2 infiziert werden, erkennen ihre Gedächtnis-T-Zellen nur das, was sie schon einmal gesehen haben - wie einen vertrauten Teil des
Coronavirus, den sie mit den Coronaviren der gewöhnlichen Erkältung teilen", sagt Professor Phan.
"Dies kann das Immunsystem auf eine fehlgeleitete Reaktion festlegen, die nicht spezifisch für SARS-CoV-2 ist. Dies bietet dem Virus die Möglichkeit, zu entkommen und sich
unkontrolliert zu vermehren und schwerere Symptome zu verursachen, während das Immunsystem versucht, das Problem zu lösen.

news-medical.net/news/20230126/…

sciencedirect.com/science/articl…

#COVID19 #Coronavirus #SARSCoV2 #ImpfenSchuetzt #ProtectTheKids #MaskUp #CleanAir #AirQuality #Covid_19

• • •

Missing some Tweet in this thread? You can try to force a refresh
 

Keep Current with Ralf Wittenbrink

Ralf Wittenbrink Profile picture

Stay in touch and get notified when new unrolls are available from this author!

Read all threads

This Thread may be Removed Anytime!

PDF

Twitter may remove this content at anytime! Save it as PDF for later use!

Try unrolling a thread yourself!

how to unroll video
  1. Follow @ThreadReaderApp to mention us!

  2. From a Twitter thread mention us with a keyword "unroll"
@threadreaderapp unroll

Practice here first or read more on our help page!

More from @RWittenbrink

Feb 8
SARS-CoV-2-Infektion und Impfung, Immunfehlregulation und Krebs

»SARS-CoV-2 ist kein klassisches onkogenes Virus. Es unterscheidet sich grundlegend von kanonischen Onkoviren wie HPV, HBV und EBV. Dennoch gibt es immer mehr Hinweise darauf, dass das Virus mehrere … Schematic diagram illustrating various key oncogenic signaling molecules or pathways targeted by SARS-CoV-2 NSP, N, M and S protein. The activation of oncogenic pathways can lead to the conversion of a normal cell into a cancer cell. This image was created using BioRender software.   https://biosignaling.biomedcentral.com/articles/10.1186/s12964-024-01818-0
krebsrelevante Signalwege stört und damit Bedingungen schafft, die die Entstehung oder das Fortschreiten von Tumoren in anfälligen Geweben begünstigen können. Virale Proteine können p53 und pRb [Tumorsuppressor] hemmen, die Zellzykluskontrolle stören und die MAPK-, NF-B-,
JAK-STAT-, RAAS-, Stoffwechsel- und Autophagie-Signalwege neu verknüpfen, wodurch sie mehrere Kennzeichen von Krebs beeinflussen.
COVID-19 und Long-COVID sind durch chronische Entzündungen, oxidativen Stress, Seneszenz und Fibrose gekennzeichnet, insbesondere in der Lunge und im
Read 8 tweets
Feb 8
»Die Geschichte von ME/CFS ist auch eine Geschichte des Medical Gaslighting. Das „biopsychosoziale Modell“ der Psychosomatik, das in der medizinischen Praxis vorherrschend ist und ursprünglich als Ansatz gedacht war, um die rein biologische Sicht auf Krankheit zu überwinden, … Wessen Körper, wessen Wissen? Die schlechte Versorgung von Menschen mit ME/CFS zeigt, wie stark Medizin von ungleicher Machtverteilung geprägt ist. Macht neu verteilen heißt: Betroffene aktiv mitgestalten lassen. Von Mirja Lisa Nicolas 31. Januar 2026 Foto: Reinhard Balzer/Deutsche Gesellschaft für ME/CFS
hat sich als psychologisierend erwiesen. Bei ME/CFS wird es so ausgelegt, dass psychische Faktoren wie Angst vor Bewegung an der Entstehung oder Aufrechterhaltung der Krankheit beteiligt sein sollen. Diese Faktoren werden nicht auf Grundlage von wissenschaftlichen Nachweisen in
einen erklärenden Zusammenhang gebracht, sondern dort, wo biomedizinische Forschung fehlt, ersetzend auferlegt. Als vermeintliche Lösung drängten die Deutungen des Modells Betroffene ausschließlich zu psychotherapeutischen Interventionen und körperlicher Aktivierung. Obwohl
Read 8 tweets
Jan 19
Die schizophrene Realität einer Pandemie, die nie endete

»Wir erleben gerade eine der größten Katastrophen im Bereich der öffentlichen Gesundheit in der modernen Geschichte. Ein vermeidbares Ereignis mit massenhaften Behinderungen, das wir gemeinsam nicht verhindern wollten. 🧵 Foto: Ärztin Annalisa Silvestri während der COVID-19-Pandemie 2020 in Italien | Quelle   Die schizophrene Realität einer Pandemie, die nie endete
Es ist nicht einfach eine Frage der Meinung, ob COVID-19 noch ein Problem darstellt oder nicht. Es ist auch keine Frage der Meinung, ob das Tragen von Masken noch sinnvoll ist oder nicht. Es gibt hier eine ethische, moralische Antwort und eine unethische, unmoralische
Alternative, für die sich die meisten von uns – bewusst oder unbewusst – immer wieder entscheiden. 
Wir müssen uns mit dem tiefgreifenden Bruch in der Wahrnehmung unserer gegenwärtigen Realität auseinandersetzen. Die Pandemie ist nicht vorbei. Sie hat nie aufgehört. Uns ist es
Read 5 tweets
Jan 19
SARS-CoV-2-Infektionen beeinflussen nicht nur klassische Immunprozesse, sondern auch zelluläre Stoffwechselwege und die Funktion von Mitochondrien – den „Kraftwerken“ der Zellen. Mitochondriale Gene und ihre Regulation spielen eine wichtige Rolle bei der Energieproduktion, … Grafische Zusammenfassung der Ergebnisse der Studie: „SARS-CoV-2 veränderte die mitochondriale DNA-Methylierung bei indischen COVID-19-Patienten“
Stressantwort und Entzündungsreaktionen. Die Studie untersuchte, ob und wie SARS-CoV-2 epigenetische Veränderungen (insbesondere DNA-Methylierung) in mitochondrialer DNA (mtDNA) und in nukleär kodierten mitochondrialen Genen bei COVID-19-Patienten (hier: aus Indien) verändert.
Die drei Studiengruppen umfassten schwer erkrankte, verstorbene COVID-19-Patienten, COVID-19-Patienten nach Genesung sowie gesunde Kontrollpersonen ohne COVID-19. Die Studie fand deutliche Veränderungen der Methylierungsmuster in der mtDNA von COVID-19-Patienten im Vergleich zu
Read 9 tweets
Jan 14
Studie mit einer speziellen Art der Magnetresonanz-Spektroskopie (³¹P-MRS) zeigt erstmals in vivo: Bei Post-COVID und ME/CFS ist der Energiestoffwechsel im Gehirn gestört. Das korreliert mit kognitiven Problemen. Mögliche Ursachen sind Entzündung und Durchblutungsstörungen. 🧵 Symbolbild cingulärer Cortex.
Der Post-COVID-Zustand (PCCo) betrifft 5-10 % der Personen nach einer SARS-CoV-2-Infektion, wobei kognitive Störungen ein Hauptmerkmal darstellen. Hier untersuchten die Wissenschaftler den zerebralen Stoffwechsel hochenergetischer Phosphate bei 27 Patienten mit PCCo und 23
vollständig genesenen Kontrollpersonen mittels Ganzhirn-³¹P-Magnetresonanzspektroskopie. ³¹P-MRS steht für Phosphor-31-Magnetresonanz-Spektroskopie.
Eine normale MRT zeigt Strukturen (Form, Volumen, Läsionen), die ³¹P-MRS zeigt Chemie und Energiezustand der Zellen. Man schaut
Read 11 tweets
Jan 7
Schwächere Gedächtnis-T-Zellreaktionen nach COVID-19: Warum Menschen auch Monate nach COVID-19 – selbst ohne Long-COVID-Symptome – anfälliger für andere Infektionen sein können obwohl ihr Immunsystem auf den ersten Blick „normal“ aussieht.

Menschen, die COVID-19 hatten, zeigen… Figure 3: Bimodal phenotype of mitochondrial dysfunction in antigen-stimulated memory T cells post-COVID.  L. Flow diagram showing that 92.8% of subjects had ROS and/or flux deficiency to at least one set of antigens. Graphs show mean +SEM. *p<0.05, **p<0.01, ***p<0.005, ****p<0.0001 by paired Student's t test or Wilcoxon test from n=28 individuals, matched samples. C, F, I: representative data from 1/28 individuals; dashed histogram represents FMO
offenbar eine verminderte Fähigkeit ihrer Gedächtnis-T-Zellen, auf andere, nicht-SARS-CoV-2 („community-acquired“) Erreger wie bestimmte Bakterien oder Viren zu reagieren.
Das bedeutet: Das Immunsystem könnte nach COVID-19 weniger stark auf andere Infektionen reagieren als zuvor. Figure 6: Post-COVID remodeling of antigen-specific T cell activation driven by metabolic reprogramming. Potential mechanisms of disrupted antigen-specific memory T cell activation post-COVID. Downregulated pathways are greyed out in each panel.
Diese reduzierte T-Zell-Reaktionsfähigkeit könnte erklären, warum manche Menschen nach COVID-19 öfter an anderen Infektionen erkranken oder länger brauchen, um sich davon zu erholen.
Die Forscher haben im Rahmen der Studie die Aktivität von Gedächtnis-T-Zellen in Blutproben Figure 6: Post-COVID remodeling of antigen-specific T cell activation driven by metabolic reprogramming. Potential mechanisms of disrupted antigen-specific memory T cell activation post-COVID. Downregulated pathways are greyed out in each panel.
Read 20 tweets

Did Thread Reader help you today?

Support us! We are indie developers!


This site is made by just two indie developers on a laptop doing marketing, support and development! Read more about the story.

Become a Premium Member ($3/month or $30/year) and get exclusive features!

Become Premium

Don't want to be a Premium member but still want to support us?

Make a small donation by buying us coffee ($5) or help with server cost ($10)

Donate via Paypal

Or Donate anonymously using crypto!

Ethereum

0xfe58350B80634f60Fa6Dc149a72b4DFbc17D341E copy

Bitcoin

3ATGMxNzCUFzxpMCHL5sWSt4DVtS8UqXpi copy

Thank you for your support!

Follow Us!

:(