Ralf Wittenbrink Profile picture
Jun 10, 2023 9 tweets 6 min read Read on X
Milde #SARSCoV2-Infektion führt zu lang anhaltender Mikrobiota-Instabilität

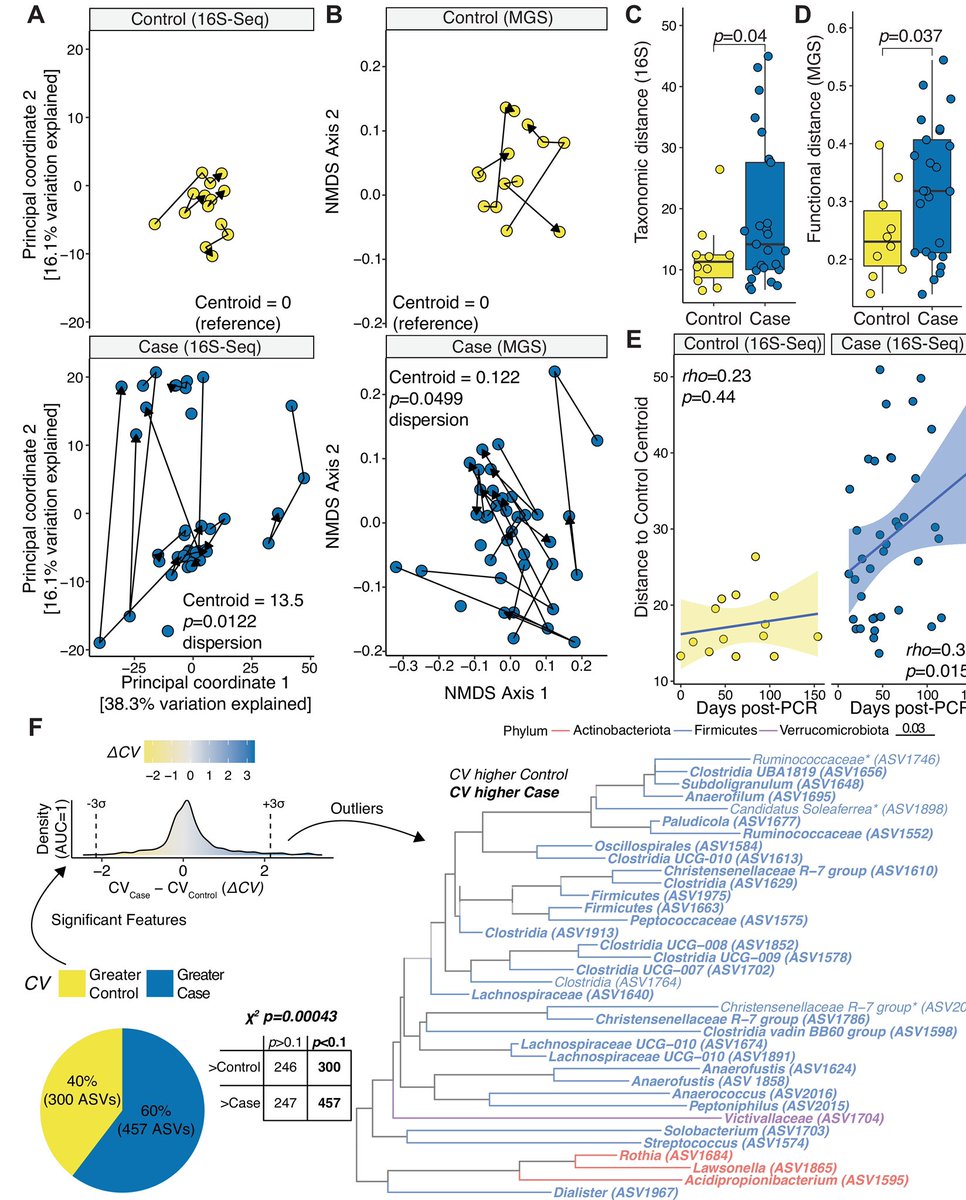
Bereits in mehreren Studien wurde eine gestörte Darmmikrobiota bei schweren #COVID19-Verläufen beobachtet. Hier wurden die Auswirkungen einer leichten #Corona-Infektion auf die Darmmikrobiota untersucht. Image
Die SARS-CoV-2-Fälle wiesen im Vergleich zu den Kontrollen eine deutlich weniger stabile Darmmikrobiota auf. Diese Ergebnisse wurden im Mausmodell bestätigt und erweitert. Alle getesteten SARS-CoV-2-Varianten führten zu einer signifikanten Störung der Darmmikrobiota von Mäusen, Image
einschließlich USA-WA1/2020 (die in den USA entdeckte Originalvariante), Delta und #Omicron. Trotz der am wenigsten schweren Symptome destabilisierte die Omicron-Variante die Darmmikrobiota und führte zu einer signifikanten Verarmung von Akkermansia muciniphila, was für den Image
Erhalt der Darmbarriere wesentlich und auch bei verschiedenen Erkrankungen eine wichtige Rolle zu spielen scheint. Beispielsweise wurden bei Patienten mit chronisch entzündlichen Darmerkrankungen wie Colitis Ulcerosa, Morbus Crohn, Übergewicht oder Stoffwechselstörungen Image
(z.B. Typ-2-Diabetes), bzw. dem metabolischen Syndrom eine geringere Anzahl von dem Bakterium angefunden als bei Gesunden.
Vermutlich führt die geringere Anzahl des Keimes zu einer erhöhten Durchlässigkeit der Darmbarriere, wodurch vermehrt Entzündungsfaktoren, wie ImageImage
Lipopolysaccharide (LPS), ins Blutplasma gelangen können. Auch bei Kindern mit Asthma wurden weniger A. muciniphila angefunden als bei gesunden Kindern. In einer klinischen Studie konnte gezeigt werden, dass die Gabe von Akkermansia muciniphila zu einer Reduktion von ImageImage
entzündlichen Reaktionen sowie einer Verbesserung von Leberfunktionsstörungen führte. Zusammengenommen deuten diese Daten darauf hin, dass das menschliche Darmmikrobiom Monate nach der Infektion mit SARS-CoV-2 destabilisiert werden kann. Die Auswirkungen der Omicron-Variante
zeigen, dass SARS-CoV-2 trotz der fortschreitenden Evolution seine Fähigkeit, die Darmschleimhaut zu stören, behalten hat. Diese Veränderungen der Darmmikrobiota sind unabhängig vom Schweregrad der Erkrankung. Die langfristigen Auswirkungen einer SARS-CoV-2-Infektion auf unsere ImageImage
Gesundheit und die Gesundheit der Darmmikrobiota muss vor dem Hintergrund der Ergebnisse dieser Studie weiter untersucht werden.

journals.asm.org/doi/10.1128/mb…

#LongCovid #MECFS #COVID19 #Coronavirus #SARSCoV2 #CovidIsNotOver #CleanAir #MaskUp #ImpfenSchuetzt

• • •

Missing some Tweet in this thread? You can try to force a refresh
 

Keep Current with Ralf Wittenbrink

Ralf Wittenbrink Profile picture

Stay in touch and get notified when new unrolls are available from this author!

Read all threads

This Thread may be Removed Anytime!

PDF

Twitter may remove this content at anytime! Save it as PDF for later use!

Try unrolling a thread yourself!

how to unroll video
  1. Follow @ThreadReaderApp to mention us!

  2. From a Twitter thread mention us with a keyword "unroll"
@threadreaderapp unroll

Practice here first or read more on our help page!

More from @RWittenbrink

Nov 4
Neue Erkenntnisse über die langfristigen Auswirkungen von COVID-19 auf das Immunsystem älterer Menschen“

„COVID-19 könnte bei älteren Menschen einen langen immunologischen Schatten werfen, wobei die in dieser Studie aufgezeigte persistierende Apoptose peripherer mononukleärer … Vergleich der frühen und späten Apoptose in PBMCs. Dieses Balkendiagramm präsentiert eine professionelle Analyse der prozentualen Anteile früher und später Apoptose in peripheren mononukleären Blutzellen (PBMCs) von älteren Personen, die sich von COVID-19 erholt haben, und ihren altersentsprechenden Kontrollpersonen. Die Ergebnisse zeigen einen signifikant höheren Anteil sowohl früh als auch spät apoptotischer Zellen in der Post-COVID-Gruppe älterer Menschen im Vergleich zu den Kontrollpersonen, was die Auswirkungen einer früheren SARS-CoV-2-Infektion auf apoptotische Prozesse verdeutlicht....
Blutzellen (PBMCs) eine neue Facette der postviralen Immunfehlregulation darstellt. Ältere Post-COVID-Patienten wiesen im Vergleich zu Kontrollpersonen einen signifikant erhöhten Anteil apoptotischer PBMCs auf, insbesondere in den CD4+- und CD8+-T-Zell-Subpopulationen.
Eine wesentliche Stärke der Studie ist der bewusste Ausschluss von Personen mit anhaltenden Long-COVID-Symptomen. Diese Unterscheidung ist essenziell, da in symptomatischen Long-COVID-Kohorten Immunfehlregulationen und chronische Entzündungen beschrieben wurden, die die
Read 7 tweets
Nov 3
Wie Impfungen das Leben verlängern

„Am liebsten würden Europas Kardiologen jeden Patienten, der mit einem Herzinfarkt in eine Klinik eingeliefert wird, noch im Krankenhaus impfen: gegen Influenza, Pneumokokken und Covid-19. Denn Impfen, betonen die Herz-Kreislauf-Experten in … Wie Impfungen das Leben verlängern Von Pia Heinemann 03.11.2025, 07:21Lesezeit: 5 Min. Impfungen haben viele positive Wirkungen.  Impfungen gegen Influenza und Gürtelrose schützen nicht nur vor der konkreten Infektion. Sie können auch Herzinfarkte und Demenz abwehren.
einer Erklärung im Sommer [s.🧵], sei eine zu wenig beachtete Säule der Prävention: extrem effizient im Verhindern von Herzinfarkten und Schlaganfällen, zudem einfach und günstig durchzuführen. Die Kardiologen sind damit die erste Expertengruppe, die der steigenden Evidenz
Rechnung trägt, wonach Impfungen viele unerwartete Wirkungen haben – positive, wohlgemerkt. Erklären lässt sich das damit, dass bei jeder Infektion, sei es mit Influenzaviren, SARS-CoV-2 oder Pneumokokken, nicht nur in dem primär betroffenen Organ, der Lunge, Abbildung 2 Reduktion kardiovaskulärer Ereignisse durch Grippeimpfung nach Myokardinfarkt. Ergebnisse der IAMI-Studie: Kaplan-Meier-Ereigniskurven der Grippeimpfstoff- und Placebogruppe für den primären kombinierten Endpunkt Gesamtmortalität, Myokardinfarkt oder Stentthrombose in einer Ereigniszeitanalyse für ( A ) den primären Endpunkt, ( B ) Gesamtmortalität, ( C ) kardiovaskulären Tod und ( D ) Myokardinfarkt. Die Studie wurde aufgrund der COVID-19-Pandemie vorzeitig abgebrochen und war daher zu schwach. AMI: akuter Myokardinfarkt; CV: kardiovaskulär. Aus: Fröbert et al.
Read 7 tweets
Oct 27
Säuglinge haben ein höheres Risiko für COVID-19: Was Eltern im Jahr 2025 wissen müssen

„Kinder unter sechs Monaten können nicht gegen das Coronavirus (COVID-19) geimpft werden – sie können sich jedoch anstecken, was möglicherweise schwerwiegende Folgen haben kann, wie … Infants at higher risk for COVID-19: What parents need to know in 2025 Published: Oct. 26, 2025, 10:00 a.m.  Babies under 6 months of age can get COVID-19, though they cannot be vaccinated. (Getty Images/Damircudic)
medizinische Untersuchungen gezeigt haben. Neugeborene können aufgrund ihres unterentwickelten Immunsystems einem erhöhten Risiko für COVID-19 ausgesetzt sein. Dies geht aus einer Studie der American Academy of Pediatrics hervor, die ergab, dass 12 % der infizierten Neugeborenen
eine Intensivbehandlung benötigten, während dies bei älteren Kindern nur 3 % waren.
Aus diesem Grund fordern Ärzte und Gesundheitsbehörden Eltern, Geschwister und alle, die für eine COVID-19-Impfung oder Auffrischungsimpfung in Frage kommen, weiterhin dringend auf, dies zu tun,
Read 4 tweets
Oct 22
Wie mRNA-Impfstoffe bei der Krebsbekämpfung helfen können - Der Mechanismus von Covid-mRNA-Impfstoffen bei Krebs

In den letzten Tagen gab es einige Medienberichte über die Präsentation von Forschungsergebnissen des MD Anderson Cancer Center der University of Texas auf der … The Mechanism of Covid mRNA Vaccines in Cancer  Source: https://erictopol.substack.com/p/how-mrna-vaccines-can-help-fight
Tagung der Europäischen Gesellschaft für Medizinische Onkologie in Berlin (siehe auch 🧵⬇️).
Heute wurden die detaillierten Ergebnisse in Nature @Nature veröffentlicht.
Eric Topol geht auf drei wichtige Punkte der Studie ein: (1) eine gründliche Analyse des Mechanismus, (2) die
bemerkenswerten Auswirkungen in klinischen Kohorten und (3) die wichtigen Implikationen für die Zukunft der Krebstherapie.
Die Wirkung der mRNA-Impfstoffe „hat nichts mit dem SARS-CoV-2-Spike oder Covid an sich zu tun; als dieses Spike-Protein entfernt (und durch ein Abb. 1: COVID-19-mRNA-Impfstoffe sind mit einer verbesserten Überlebensrate bei Patienten mit NSCLC oder metastasiertem Melanom verbunden, die eine Immuntherapie erhalten.
Read 11 tweets
Oct 16
COVID-19 ist „Airborne AIDS“: Provokative Vereinfachung, neue wissenschaftliche Erkenntnisse oder etwas dazwischen?

Immunschwäche und systemische Effekte bei HIV- und SARS-CoV-2-Infektionen sind unterschiedlich, weisen aber relevante Ähnlichkeiten und Folgeerscheinungen auf. 🧵 Graphical Abstract
Die Studienautoren vergleichen Beobachtungen der immunologischen Auswirkungen von COVID-19- und HIV-Infektionen und stellen sie gegenüber.

Highlights

➡️ HIV/AIDS und COVID-19 sind vermeidbare Infektionskrankheiten mit chronischen systemischen Auswirkungen, einschließlich Figure 1 A diagram illustrating the immunopathological mechanisms in HIV-1 infection. Created with BioRender. BioRender.com.
Funktionsstörungen des Immunsystems.
➡️ Chronische Entzündungen, Immunschwäche und beschleunigte biologische Alterung sind gemeinsame Kennzeichen von HIV/AIDS und Long COVID/PASC.
➡️ Sowohl HIV-1 als auch SARS-CoV-2 persistieren in Gewebereservoirs und tragen zu chronischer Highlights • HIV/AIDS and COVID-19 are preventable infectious diseases with chronic systemic impacts including immune system dysfunction. • Chronic inflammation, immune exhaustion, and accelerated biological aging are shared hallmarks of HIVI/AIDS and Long COVID/PASC. • Tissue reservoir persistence drives long-term damage in both HIV and SARS-CoV-2. SARS-CoV-2 mirrors HIV-1 in its ability to evade immune defenses and cause chronic infection. • SARS-CoV-2-associated neurological disorders (SAND) parallel HIV-associated neurological disorders (HAND). • Both pandemics exhibit failures in globa...
Read 15 tweets
Sep 23
Mikrostrukturelle Veränderungen des Gehirns bei Kindern nach einer COVID-19-Infektion

Kinder stellen aufgrund ihrer noch nicht abgeschlossenen neurologischen Entwicklung eine besonders gefährdete Gruppe für die Langzeitfolgen von COVID-19 dar. Ziel dieser Studie war es, … Analyserahmen dieser Studie. (A) MRT-Daten wurden mittels hochauflösender T1-gewichteter Bildgebung erfasst; (B) VBM- und SBM-Pipelines wurden angewendet, um kortikales Volumen, Dicke und Sulkustiefe zu extrahieren; (C) SCNs wurden basierend auf interregionalen Korrelationen morphometrischer Merkmale konstruiert, gefolgt von einer graphentheoretischen Analyse der Netzwerktopologie; (D) Gruppenmetriken wurden mittels graphentheoretischer Analyse verglichen.
vorübergehende und anhaltende strukturelle Veränderungen bei Kindern, die sich von der Infektion erholen zu identifizieren und Unterschiede in der Gehirnmorphologie und Netzwerkorganisation im Vergleich zu gesunden Kontrollpersonen gleichen Alters und Geschlechts zu untersuchen. VBM-Analyse zeigt signifikante kortikale Volumenreduktionen bei Kindern nach einer COVID-19-Infektion. (A-C) Gelb hervorgehobene Bereiche zeigen signifikante Volumenreduktionen im linken mittleren cingulären Cortex (A), linken postzentralen Gyrus (B) und rechten anterioren cingulären Cortex (C) an (p < 0,05, FDR-korrigiert). Rechtes Feld: Violinendiagramme zeigen die Verteilung des kortikalen Volumens vor und nach der Behandlung für jede Region.
Im Rahmen dieser MRT-Studie wurde eine retrospektive Kohorte von 26 Kindern im Alter von 8–12 Jahren mit bestätigter COVID-19-Erkrankung mit 26 gesunden Kontrollpersonen verglichen.
Kinder, die sich von einer COVID-19-Infektion erholen, weisen im Vergleich zu gesunden VBM-Analyse zeigt Unterschiede im kortikalen Volumen zwischen der Post-COVID-19-Versuchsgruppe und gesunden Kontrollpersonen. (A–D) Gelb hervorgehobene Bereiche zeigen signifikante Reduktionen des kortikalen Volumens im rechten oberen Frontalgyrus (medial) (A), linken Hippocampus (B), linken oberen Temporalgyrus (C) und rechten anterioren cingulären Cortex (D) ( p  < 0,05, FDR-korrigiert). Rechtes Feld: Violinendiagramme zeigen die Verteilung des kortikalen Volumens für jede Region über die Versuchs- und Kontrollgruppen hinweg.
Read 12 tweets

Did Thread Reader help you today?

Support us! We are indie developers!


This site is made by just two indie developers on a laptop doing marketing, support and development! Read more about the story.

Become a Premium Member ($3/month or $30/year) and get exclusive features!

Become Premium

Don't want to be a Premium member but still want to support us?

Make a small donation by buying us coffee ($5) or help with server cost ($10)

Donate via Paypal

Or Donate anonymously using crypto!

Ethereum

0xfe58350B80634f60Fa6Dc149a72b4DFbc17D341E copy

Bitcoin

3ATGMxNzCUFzxpMCHL5sWSt4DVtS8UqXpi copy

Thank you for your support!

Follow Us!

:(