Diese heute veröffentlichte Studie belegt, dass „hybride Immunität“ nicht immer eine Stärkung der Immunität bedeutet. Wir haben bereits Beweise für eine „Prägung“ von früheren Infektionen gesehen. Hier ist der Beweis, dass eine Infektion tatsächlich…

#COVID19 #Corona #LongCovid
Zu diesem Thema ein sehr lesenswerter Thread mit detaillierten Erläuterungen von Dr. Deepti Gurdasani @dgurdasani1 👇.
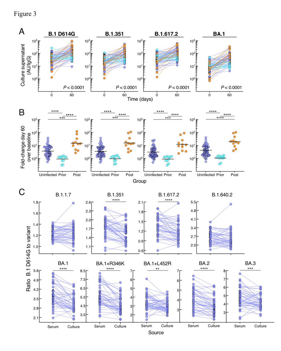
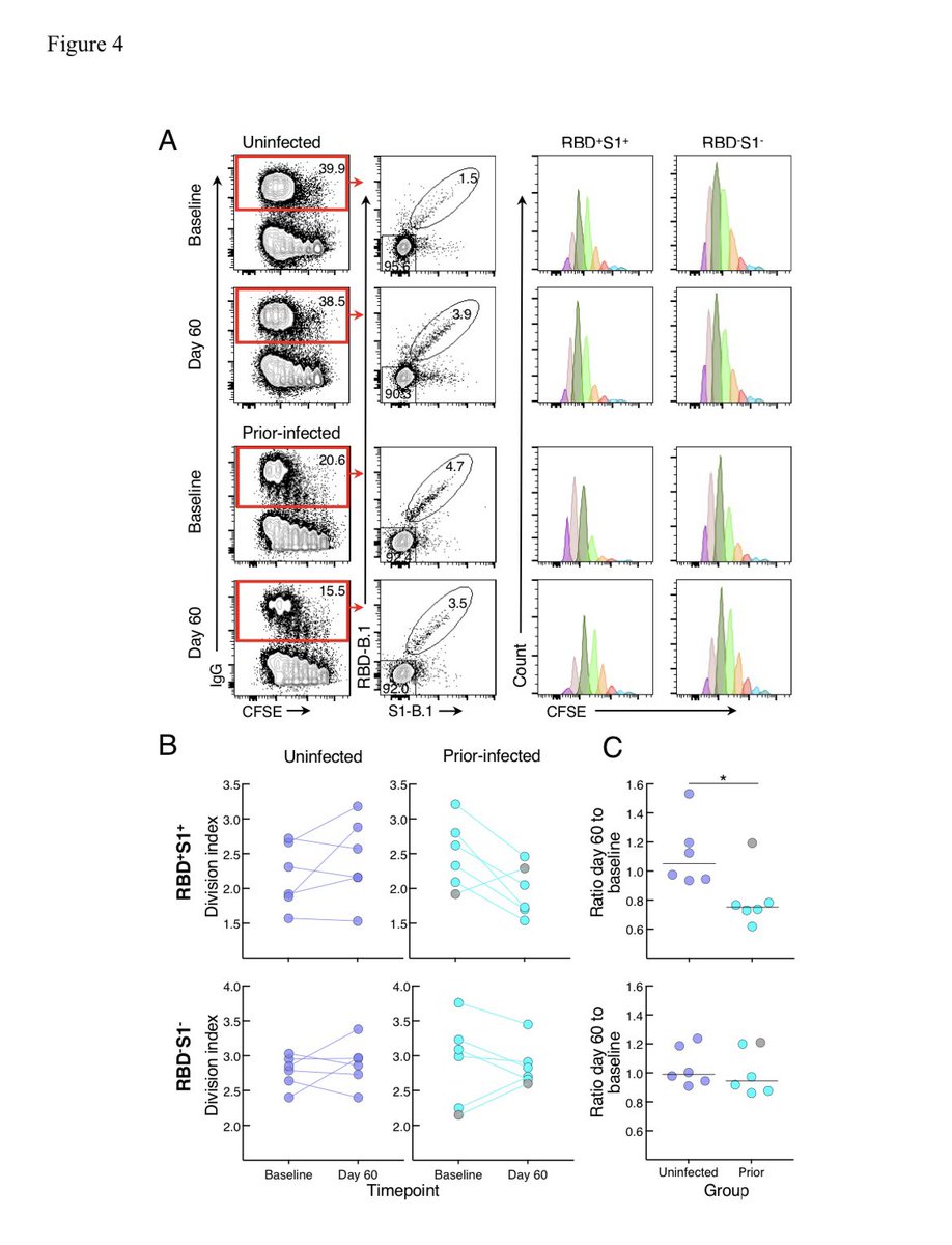
Im Ergebnis zeigt diese Studie, dass die Antikörper- und B-Zell-Reaktionen auf die #SARSCoV2-Auffrischungsimpfung vom Infektionsstatus abhängen, wobei eine frühere SARS-CoV-2-Infektion mit einer gedämpften Reaktion einhergeht, deren Ausmaß vom Zeitraum zwischen Infektion und…
Impfung abhängt. Ist das Intervall zu kurz, scheint die durch die kürzliche Infektion ausgelöste Reaktion die B-Zellen daran zu hindern, auf den nachfolgenden Auffrischungsimpfstoff zu reagieren. Da immer mehr Menschen mit SARS-CoV-2 infiziert sind und sich erneut infizieren,…
können diese Ergebnisse dazu beitragen, künftige Empfehlungen für die Erstellung von Auffrischungsimpfplänen zu geben, die die Infektionsgeschichte berücksichtigen.

#COVID19 #ImpfenSchuetzt #LongCovid #LongCovidKids #diemaskebleibtauf #Corona #SARSCoV2 #Omicron

• • •

Missing some Tweet in this thread? You can try to force a refresh
 

Keep Current with Ralf Wittenbrink

Ralf Wittenbrink Profile picture

Stay in touch and get notified when new unrolls are available from this author!

Read all threads

This Thread may be Removed Anytime!

PDF

Twitter may remove this content at anytime! Save it as PDF for later use!

Try unrolling a thread yourself!

how to unroll video
  1. Follow @ThreadReaderApp to mention us!

  2. From a Twitter thread mention us with a keyword "unroll"
@threadreaderapp unroll

Practice here first or read more on our help page!

More from @RWittenbrink

Aug 29
Deutschland soll im September rund 12,4 Millionen Dosen eines neuen Impfstoffs bekommen

Deutschland soll in den zwei Kalenderwochen 36 und 37 – also ab dem 5. September – pro Woche jeweils rund fünf Millionen Dosen des angepassten BA.1-Impfstoffes…

#COVID19 #LongCovid #Corona
vom Unternehmen Biontech/ Pfizer erhalten.
Zudem erhält der Bund vom Hersteller Moderna 2,38 Millionen Dosen BA.1-Impfstoff im Laufe der beiden genannten Septemberwochen.
Ein weiterer neuer, an die vorherrschenden Omikron-Varianten BA.4 und BA.5 angepasster Impfstoff werde „nur
wenige Wochen später zur Verfügung stehen“, schreibt der Minister. „Biontech/Pfizer hat bereits angekündigt, dass die Europäische Kommission im Idealfall bereits Ende September/Anfang Oktober den an BA.4/BA.5-angepassten Impfstoff zulassen wird.“ Dann werde Deutschland von…
Read 4 tweets
Aug 28
Die #COVID19-Pandemie hat kritische Wissenslücken in unserem Verständnis der Übertragungswege von Atemwegsviren und die Notwendigkeit aufgezeigt, die traditionelle Sichtweise zu aktualisieren. Um die Übertragung durch Aerosole…

#COVIDisAirborne #diemaskebleibtauf #LongCovid
sowohl im Nah- als auch im Fernbereich einzudämmen, müssen zusätzliche Maßnahmen ergriffen werden, um die Übertragung sowohl auf kurze als auch auf lange Sicht zu verringern, wobei der Schwerpunkt auf Belüftung, Luftströmung, Luftfilterung, UV-Desinfektion und Maskensitz und -typ
liegt. Diese Maßnahmen sind entscheidende Strategien, um die derzeitige Pandemie zu beenden und künftige Ausbrüche zu verhindern. Es ist wichtig, darauf hinzuweisen, dass diese vorgeschlagenen Maßnahmen zur Verbesserung der Luftqualität in Innenräumen zu längst überfälligen…
Read 4 tweets
Aug 26
Der Testlauf fürs Oktoberfest. Drei Tage nach dem Ende des Gäubodenvolksfests steigt die Zahl der Corona-Infektionen im Raum Straubing stark an. Am Donnerstag, 25. August, lag die Sieben-Tage-Inzidenz pro 100.000

#COVID19 #COVIDisAirborne #diemaskebleibtauf #Corona #LongCovid
Einwohner in der Stadt Straubing bei 582, im Landkreis Straubing-Bogen bei 515. Diese Werte sind jeweils mehr als doppelt hoch wie die aktuelle bayerische Durchschnittsinzidenz. Für ganz Bayern liegt die Zahl bei 236.
Zu Beginn des Gäubodenvolksfests am 12. August, lag die…
Sieben-Tage-Inzidenz im Landkreis Straubing-Bogen bei 256, in der Stadt bei 223. Das Gäubodenvolksfest war nach drei Jahren Pause am Montag nach zwei Wochen Dauer zu Ende gegangen. Rund 1,3 Millionen Menschen besuchten das zweitgrößte Volksfest Bayerns. Es galt vielfach als…
Read 5 tweets
Aug 26
Ein Verbund unter Charité-Leitung erforscht Ursachen und Mechanismen der komplexen neuroimmunologischen Erkrankung #MECFS, an der auch viele #LongCovid Betroffene leiden. Das Bundesministerium für Bildung und Forschung fördert die Arbeiten…

#COVID19 #Corona #diemaskebleibtauf Image
in den kommenden drei Jahren mit rund zwei Millionen Euro.
Es soll geklärt werden, was der Krankheit auf molekularer Ebene zugrunde liegt.

Bereits vor Pandemiebeginn gingen Expertenschätzungen von etwa 300.000 Menschen alleine in Deutschland aus, darunter rund 40.000 unter…
18 Jahren, die an der chronischen Erkrankung leiden. ME/CFS ist eine schwerwiegende, meist lebenslang andauernde Erkrankung mit unterschiedlich ausgeprägten körperlichen und geistigen Symptomen. Am häufigsten beobachtet werden Schwäche und Erschöpfung (Fatigue), Schwindel,…
Read 14 tweets
Aug 26
Besorgniserregende #SARSCoV2-Varianten entstehen bei chronischen #COVID19-Infektionen

Die besorgniserregenden Coronavirus-Varianten entwickeln sich aus chronischen, langfristigen #COVID-Infektionen bei Menschen, die immungeschwächt sind…

#LongCovid #Corona #diemaskebleibtauf
und nicht in der Lage sind, das Virus zu beseitigen, so eine neue Studie. Frontiers in Virology veröffentlichte die Ergebnisse von Wissenschaftlern der Emory University und der University of Oxford. "Unsere Ergebnisse zeigen, dass die besorgniserregenden Varianten…
nicht aus Übertragungsketten akuter COVID-Infektionen bei Hunderten von Millionen von Menschen stammen, sondern aus seltenen Fällen, in denen jemand monatelang eine aktive Infektion hat", sagt Daniel Weissman, korrespondierender Autor und Emory-Professor für Biologie…
Read 10 tweets
Aug 25
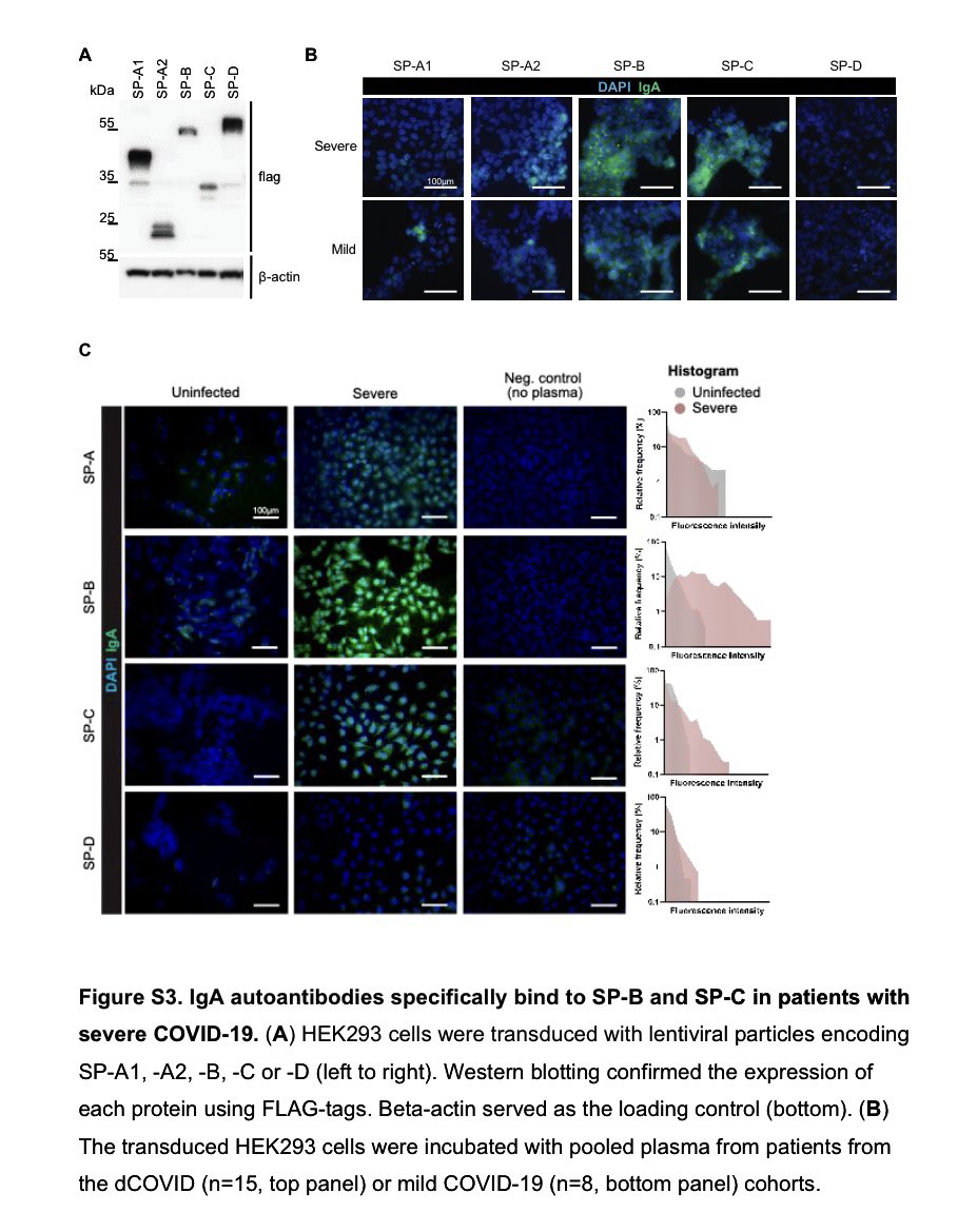
Forscher finden Ursache für Atemprobleme bei #COVID19-Infektion

In einem interdisziplinären Forschungsprojekt gingen Professor Dr. Lukas Flatz und Dr. Tobias Sinnberg von der Sektion für Dermatoonkologie an der Uni-Hautklinik Tübingen…

#LongCovid #Corona #diemaskebleibtauf Image
gemeinsam mit einem internationalen Forschungsteam der Frage nach, warum bei manchen Patienten und Patientinnen Probleme bei der Sauerstoffaufnahme während der Covid-19-Infektion auftreten. Hierfür untersuchten die Wissenschaftler und Wissenschaftlerinnen die Autoantikörper,… Image
die sich gegen Strukturen in der Lunge der an Covid-19 erkrankten Personen richten. Antikörper, die uns schützen sollen, spielen dabei eine entscheidende Rolle. Bei einer Covid-19-Infektion bilden sich Autoantikörper, die wiederum körpereigene Antigene bilden. „Wir konnten… Image
Read 8 tweets

Did Thread Reader help you today?

Support us! We are indie developers!


This site is made by just two indie developers on a laptop doing marketing, support and development! Read more about the story.

Become a Premium Member ($3/month or $30/year) and get exclusive features!

Become Premium

Don't want to be a Premium member but still want to support us?

Make a small donation by buying us coffee ($5) or help with server cost ($10)

Donate via Paypal

Or Donate anonymously using crypto!

Ethereum

0xfe58350B80634f60Fa6Dc149a72b4DFbc17D341E copy

Bitcoin

3ATGMxNzCUFzxpMCHL5sWSt4DVtS8UqXpi copy

Thank you for your support!

Follow Us on Twitter!

:(