1/ Woo! My monster paper with Matt Wilson, "Locomotor and Hippocampal Processing Converge in the Lateral Septum" was just released in @CurrentBiology!! Not only that, but I made a comic to describe my findings!! cell.com/current-biolog…
2/ We used tetrodes to record from CA1 hippocampus and dorsolateral lateral septum, an area innervated by all CA regions of the hippocampus and many regions involved in "motivational" behavior
3/ Some cells in the LS were linearly modulated by the animal's running speed (could be positively or negatively modulated!) and/or by the animal's acceleration (also could be positively or negatively modulated!)
4/ We found that the speed correlation was maintained during passive movement, while the acc correlation was not. By decoding and shifting decoding times, we also found that LS signalling slightly lagged behind acc. and preceded speed.
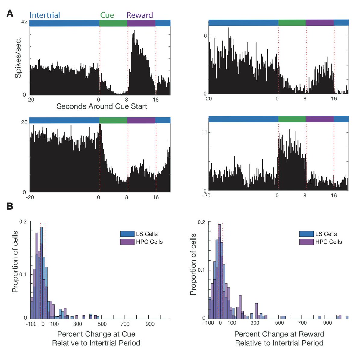
5/ In our maze, the rat often increased speed/acc around reward. We wondered if speed/acc correlates were related to anticipating & getting reward. To test this, we trained the rats on an approach conditioning task & found LS cells that were modulated by cue (CS) & reward
6/ However, speed and acc cells were not overrepresented in the cue/reward cells, and speed/acc did not tend to segregate as cue and reward responsive cells
7/ We wondered, then, if either speed/acc or cue/reward modulations were being driven by HPC. We looked at HPC firing on the conditioning task and found cue/reward correlates very similar to LS correlates
8/ We then looked for other markers of HPC associated activity in the LS, and found cells that increased firing during SWRs, were theta modulated, and had 'place fields'
9) Interestingly, all markers of HPC associated activity (cue/reward modulation, theta and SWR modulation, and place fields) tended to co occur in LS cells, while speed/acc modulation was not associated with these HPC characteristics
10/ We concluded then that speed/acc modulation was not driven by the HPC, but from an external source such as one of the brainstem inputs into the LS.
11/ Finally, we wanted to determine how the LS was using the information that was HPC associated. We looked at LS firing on the maze and found higher theta phase locking in HPC-associated cells when the animal was approaching a choice point that required working memory
12/ We concluded that the LS represents a conjunction of factors--speed, acc, place, cue, reward, etc-- that may help downstream structures (such as the VTA) weigh different factors and guide motivated behavior
13/ This research was a blast to work on, and I couldn't have done it without my amazing PhD advisor @therealmattwilson, other Wilson lab members, and my two amazing undergrads Molly and Israel. Also thanks to my home department @MITBiology and to @MIT_Picower.
14/ you can read the whole comic in order here: docdro.id/3yBmAlw And there is an MIT press release here: picower.mit.edu/news/study-fin… Thanks again! Cheers!!
Missing some Tweet in this thread?
You can try to force a refresh.

Like this thread? Get email updates or save it to PDF!

Subscribe to (((Hannah Wirtshafter))) 🔬
Profile picture

Get real-time email alerts when new unrolls are available from this author!

This content may be removed anytime!

Twitter may remove this content at anytime, convert it as a PDF, save and print for later use!

Try unrolling a thread yourself!

how to unroll video

1) Follow Thread Reader App on Twitter so you can easily mention us!

2) Go to a Twitter thread (series of Tweets by the same owner) and mention us with a keyword "unroll" @threadreaderapp unroll

You can practice here first or read more on our help page!

Follow Us on Twitter!

Did Thread Reader help you today?

Support us! We are indie developers!


This site is made by just three indie developers on a laptop doing marketing, support and development! Read more about the story.

Become a Premium Member ($3.00/month or $30.00/year) and get exclusive features!

Become Premium

Too expensive? Make a small donation by buying us coffee ($5) or help with server cost ($10)

Donate via Paypal Become our Patreon

Thank you for your support!