Profile picture
Scott Stedman @ScottMStedman
, 7 tweets, 2 min read Read on Twitter
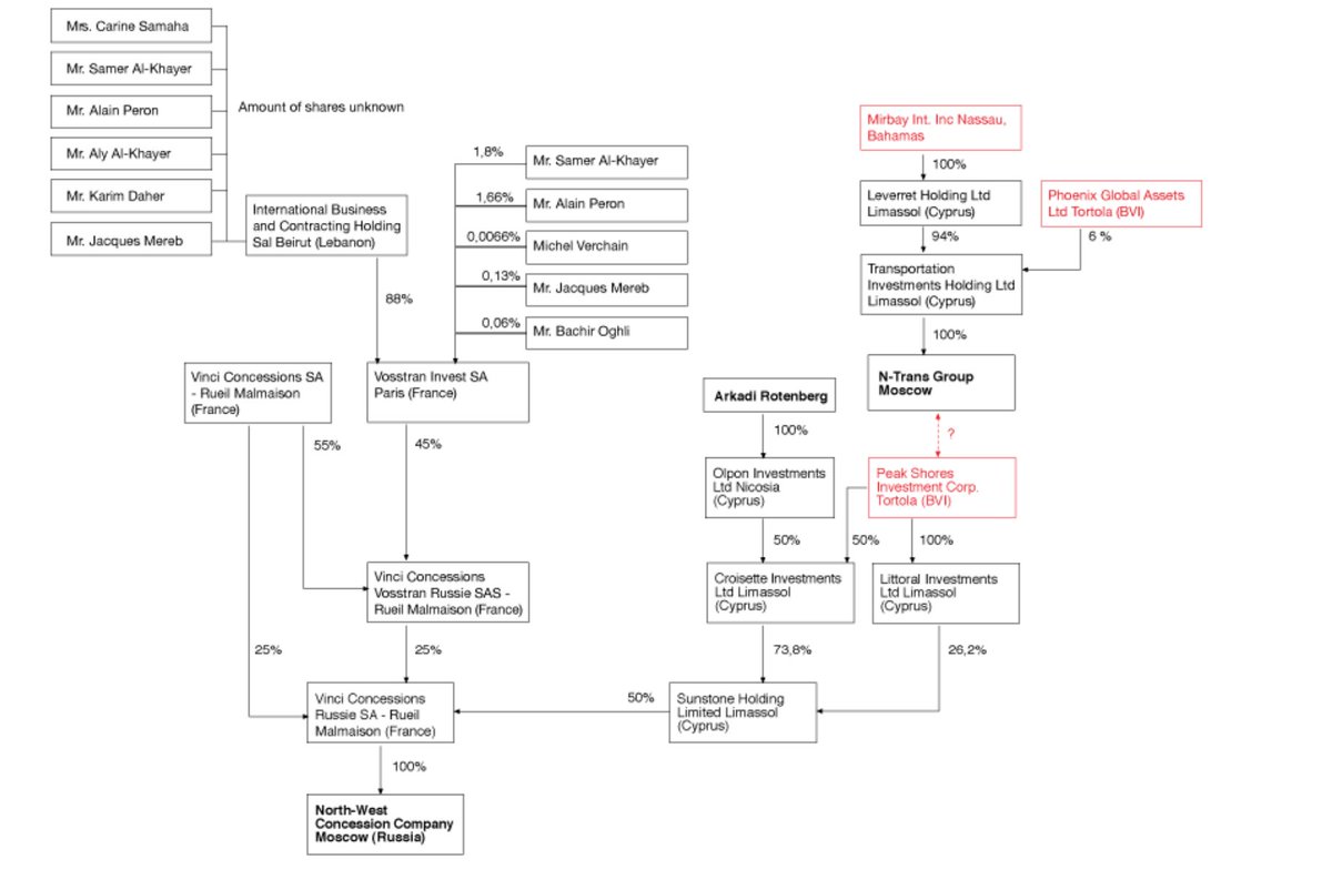
NEW: French court documents show that Maria Butina's funder Konstantin Nikolaev was in business with the Rotenberg's (Putin's closest allies). "It is probable...that certain Russian public agents of the highest ranks, such as PUTIN have interests in [the Nikolaev/Rotenberg biz]"
Link to the relevant section of the case: documentcloud.org/documents/2722…
The case was brought by French prosecutors and some NGOs to expose possible corruption in a highway being built from Moscow-St. Petersburg, where some French companies were involved. documentcloud.org/documents/2722…
The truly insane shell company structure of the French company that was building the motorway led French prosecutors to believe that Putin might be one of the ultimate beneficiaries.
Konstantin Nikolaev (Maria Butina's funder) and Arkady Rotenberg are in business together. Rotenberg is Putin's oldest friend. French prosecutors believe it's a possibility that Putin is in fact one of the beneficial owners.
I'd venture to guess that this is why the Russian government is putting so much pressure on the US to release Butina.
I'd be very very very interested to find out if Butina got any money from either of the two Cyprus LLC's in which Arkady Rotenberg and Konstantin Nikolaev have at least some level of involvement.
Missing some Tweet in this thread?
You can try to force a refresh.

Like this thread? Get email updates or save it to PDF!

Subscribe to Scott Stedman
Profile picture

Get real-time email alerts when new unrolls are available from this author!

This content may be removed anytime!

Twitter may remove this content at anytime, convert it as a PDF, save and print for later use!

Try unrolling a thread yourself!

how to unroll video

1) Follow Thread Reader App on Twitter so you can easily mention us!

2) Go to a Twitter thread (series of Tweets by the same owner) and mention us with a keyword "unroll" @threadreaderapp unroll

You can practice here first or read more on our help page!

Did Thread Reader help you today?

Support us! We are indie developers!


This site is made by just three indie developers on a laptop doing marketing, support and development! Read more about the story.

Become a Premium Member and get exclusive features!

Premium member ($3.00/month or $30.00/year)

Too expensive? Make a small donation by buying us coffee ($5) or help with server cost ($10)

Donate via Paypal Become our Patreon

Thank you for your support!