I gave a talk about key design decisions of "Building A Node for Mom & Pop", thoughts from the #BitBoxBase project.
Here's a quick walk-through. 👇👇👇
stadicus.github.io/RaspiBolt/
shiftcrypto.ch
github.com/digitalbitbox/…
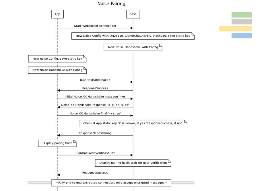
The App detects the base automatically and the #BitBoxBase can be set up over an encrypted channel with a few clicks.
github.com/digitalbitbox/…
Having a screen and buttons allows to directly show essential information, guide the user and allow for direct interactions.
base.shiftcrypto.ch/hardware
We don't offer a choice between LND or c-lightning. It's our job to just make it work.
base.shiftcrypto.ch/applications
Having the plumbing in one place enables that, running 24/7, over Tor, with adv features like Autopilot.
github.com/digitalbitbox/…
1. Script-based: accumulate issues, game over
2. Modularized services: good, easy upgrading, hard for operating-system level
3. [our choice] full disk image update: best practice for appliances
base.shiftcrypto.ch/os/upgrade.html
* dual root filesystem partition (active & passive)
* stream signed rootfs image to passive partition
* reboot into update and check
* commit on success
* reboot == fallback to previous state
We got many requests from the community and added the "early bird" program: 5 devices for the price of reusable parts (board, ssd). We throw in anything else for free.
Thanks for your interest and reaching the end of my longest Tweet-storm ever! 👨🚀👍




















